爱采购

发产品

  • 发布供应
  • 管理供应
  • 匿名
点击 937回答 4 2022-09-02 08:50

太阳能路灯接线图

已解决 悬赏分:30 - 解决时间 2022-09-03 04:22
太阳能路灯安接线图... 太阳能路灯安接线图
反对 0举报 0 收藏 0 评论 0
最佳答案
  • 匿名
支持 0 反对 0 举报 2022-09-02 10:24

【/br/】一、路灯控制系统工作原理:白天,光伏电池给电池充电,晚上,电池为路灯照明供电。所以电池会形成一个充放电循环。太阳能路灯照明控制电路包括光伏电池、蓄电池、路灯和控制器四部分。

1.设计中采用AT89S52单片机作为智能核心模块。外围电路主要包括太阳能电池电压采样模块、电池电压采样模块、键盘电路模块、LED显示模块、充放电控制模块等。

2.图1是太阳能路灯控制器的结构设计。

向左转|向右转

3.太阳能路灯控制器选用ATMEL公司的8位单片机AT89S52作为其核心智能控制模块,整体具有低功耗、高性能的特点。

二、单片机振荡电路

1.单片机振荡电路如图2所示。

向左转|向右转

2.太阳能路灯控制电路设计方案概要(两张太阳能路灯控制电路原理图详解)

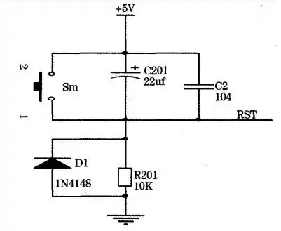
第三,复位电路

1.复位电路如图3所示。电路结构简单,稳定可靠。

向左转|向右转

2.系统正常工作电压为5V,系统由12V/24V铅酸电池供电。电池的电压不稳定,需要稳定电源。本系统采用LM7805三端稳压器,其输入电压在5 ~ 24V时能保证稳定输出+5V。LM7805构成稳压电源,只需要很少的外围元器件,使用起来非常方便,工作稳定可靠。系统电源电路如图4所示。

向左转|向右转

3.太阳能电池采样和蓄电池采样对系统的正常运行起着非常重要的作用。

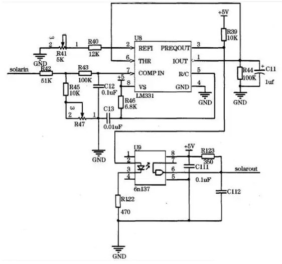
3.1.太阳能路灯控制器要合理控制电池的充放电,即要对电池和太阳能电池板的电压进行采样。所以AT89S52单片机需要连接一个A/D转换模块,将电压转换成数字信号。系统选用V/F转换芯片LM331构成数模转换电路j。

3.2.在系统采样设计中,为了防止AT89S52程序因外界因素而飞散或死机,提高系统的稳定性,需要在LM331和MCU之间增加一个单通道高速光电隔离器6n137J。图5是太阳能电池板的采样电路图。系统电池的采样电路与太阳能电池板的采样电路相同。

向左转|向右转

4.照明系统的框图如图1所示

向左转|向右转

5.图1 LED太阳能节能灯照明系统框图

5.1.MCU通过检测电路检测太阳能电池板发出的电压,通过一组A/DCL转换值判断是否黑暗。

5.2.当光线充足时,太阳能电池板发出的电会被送到恒压电路。此时,MCU还会通过其A/DC1转换值来监测充电电池的电量,并用绿色、黄色和红色的发光二极管来指示充电电池的电量。单片机以恒压方式给充电电池充电,只要根据充电电池的规格设定恒压电路的最大输出电压,电池就不会被过度充电而损坏。

5.3.当光线不足(暗)时,MCU通过A/DC1转换值检测到太阳能电池板发出的电压接近于零。此时MCU会根据A/DC1转换值判断是否点亮LED灯。当A/DC1转换值低于某一临界值时,该值越小,MCU将输出一个脉宽更宽的PWM信号,使LED灯变亮。

5.4.如果充电电池仅由太阳能电池充电,其充电量可能不足以提供LED灯整夜照明。所以我们预计这种太阳能灯在夜幕降临后只会亮6个小时左右,大概是半夜12点左右。

5.5.此外,我们还增加了光敏电阻和人体红外探测器。当太阳能灯开启6h再关闭时,如果光敏电阻检测到有车辆靠近或者人体红外探测器检测到有人靠近,LED灯就会开启几分钟进行照明。所以光是太阳能电池的充电容量就应该够LED灯用了。

6.恒压和稳压电路

恒压和稳压电路如图2所示。

向左转|向右转

7.在设计中,HT7544是一个4.4V的稳压模块。HT7544的GND引脚接地,其输入引脚(in)输入大于4.4V的电压,而其输出引脚(out)输出4.4V的电压..由于HT7544的输出引脚(out)电压~LGND大于4-4V,流经电阻Rl的电流为:

向左转|向右转

8.在本设计中,单片HT46R23所需的5v稳压电源由集成稳压模块HT7551提供。HT7551的GND引脚接地。当HT7551的输入引脚(in)输入大于5V的电压时,输出引脚(out)将输出5V的电压。两个10k1)电阻R3和R4作为分压电路,分压后的电压流入单片机HT46R23的A/DC2转换引脚(PB2),供单片机检测充电电池的电压。

9.LED驱动电路

LED驱动电路如图3所示。

向左转|向右转

10.在驱动电路中,PWM信号由单片机HT46R23的PWM端输出。

10.1.从图3可以看出,太阳能电池板发出的电压通过电阻R5和R6的分压电路取出。由于使用的太阳能电池板工作电压为7.5v,单片机A/DCL转换的模拟输入电压最高为5v,所以采用两个10kQ的电阻R5和R6作为分压电路,这样流入单片机A/DC1转换(PB1)的电压就是太阳能电池板输出电压的一半。

10.2.当A/DC1转换后的数字值小于某一临界值时,单片机会输出一个数字信号C,该信号会开启电源控制电路,使电池的电能流入驱动电路。同时输出PWM信号点亮LED灯。A/DC1转换后的数字值越小,单片机输出的PWM脉宽越宽。

1.探测电路

检测电路如图4所示。光敏电阻(Cds)和人体红外传感器(GDS)分别检测车灯和人体红外。

向左转|向右转

12.恒压和稳压电路

12.1.图4最左边的光敏电阻是检测车灯的电路。光敏电阻受光越强,其电阻值越小。夜晚,光敏电阻的阻值变大,单片机HT46R23的PB0检测到的电压值变小;当光线照射到光敏电阻时,光敏电阻的阻值会变小,单片机的PB0检测到的电压值会变大。

12.2.因此,在夜间,当单片机的PB0检测到的电压大于某个临界值时,就意味着有车辆正在靠近,单片机就会点亮LED灯。

12.3.图中人体红外传感器的检测电路是,当有人进入检测范围时,人体红外传感器会发出一个很小的脉冲波。由于这种小脉冲波的功率很小,需要通过放大器(LM324)放大数倍,其信号才能被单片机有效接收。因此,平时没有人进入人体红外传感器的探测范围时,该电路的输出为低电位;当单片机的PC0接收到高电位时,说明有人进入了人体红外传感器的检测范围,单片机会点亮LED照明灯。

(1)成品上方的太阳能电池板输出是否有7.5V以上的太阳能电池板受光时的工作电压。

(2)以上测试正常的话,恒压电路. HT7544的输出端在不接充电电池的情况下应该有6V左右的电压输出。流经整流二极管后,电压约为5.4v,用于给充电电池充电。

(3)将充电电池接入电路中的稳压电路,HT7551将输出5V电压给单片机。

(4)用不透明物质遮挡太阳能电池板,模拟夜间情况。当单片机的PB1检测到太阳能电池板的输出电压小于某一临界值时,表示天黑。此时单片机会输出一个高电位给控制信号C,从而打开电源控制电路,使电池的电能流入LED驱动电路。同时,单片机会输出FWM信号点亮LED灯。6个小时是很长的时间。此时,保持LED灯亮1分钟,模拟照明6小时。6小时后,应该是深夜,人和车都很少,所以关掉LED灯。

(5)当6个小时过去了,LED灯熄灭,如果有人靠近,安装在PB0的光敏电阻或安装在PCO的红外探测器应该能感应到车灯或人体发出的红外线。此时,MCU会点亮LED灯约30S,用于报警或照明。在这种情况下,直到单片机的PB1检测到太阳能电池板输出的电压大于某个临界值,就意味着天空亮了,程序返回到启动状态。

四。接线说明: # 8194;

1、#8194;首先连接电池电缆。

2、#8194;然后将电缆从电池连接到控制器 # 8194;

3、#8194;将太阳能电池板连接到控制器。

4、#8194;连接负载和控制器的最后一条线 # 8194;

5、#8194;当负载为低压钠灯时,制作灯具时应先将整流器的输出端与光源两端的导线连接(低压钠灯的光源可以任意连接,没有正负极)。用两根足够长的导线连接整流器的输入端(以便能够区分正极和负极)。最后把负载接到控制器上时,注意正负极不能接反。


更多问题及资料,可以加入星球讨论
每日获取更多最新行业干货与资料


  • 匿名
支持 0 反对 0 举报 2022-09-02 11:45

你使用哪种控制器?不同的控制器连接不同,原理是一样的。(大致相同)

  • 匿名
支持 0 反对 0 举报 2022-09-02 11:59
太阳能路灯的工作原理其实不复杂,安装接线很容易,因为太阳能路灯都是独立的供电运作系统,不牵涉到市电,更无须挖沟槽预埋电缆线。而且,太阳能路灯的工作电压是12V或者24V的低压电压,工人安装也比较安全。但是太阳能路灯有不同款式和参数配置,所以太阳能路灯的接线也会有不一样。太阳能路灯可能有一个或多个光源、太阳能板串并联、蓄电池串并联,这些都不一样。
  • 匿名
支持 0 反对 0 举报 2022-09-02 12:08

可以参考太阳能路灯控制器的接线图。

入驻

企业入驻成功 可尊享多重特权

入驻热线:158-7146-9462

请手机扫码访问

小程序

小程序更便捷的查找产品

为您提供专业帮买咨询服务

请用微信扫码

公众号

微信公众号,收获商机

微信扫码关注

顶部