2021年3月19日中国电信服务器(2021)集采(标包6-GPU型服务器I系列)中标候选人公示发布,采购数量2767台(报价含增值税)。今
6月3日,鹤壁市5G智慧城市新基建(智慧合杆+边缘计算+应用场景)项目2021年6至8月政府采购意向,预算金额(万元):131,910.22。
据宿迁采购网公示,2021年5月31日,“学在宿城”人工智能+智慧教育创新应用采购项目(一期)竞争性磋商公告发布,预算金额15000
2021年3月31日,武汉经济技术开发区(汉南区)教育局武汉经济开发区(汉南区)智慧教育规模化应用项目资格预审公告发布,预算49281
2021年4月20日,工业和信息化部网络安全产业发展中心公示《2020年信息技术应用创新解决方案》入围名单。本次共有70个解决方案入
工地扬尘超标、裸土未覆盖、违规夜间施工……成都推进智慧工地建设,这些情形统统实行动态监测、实时预警扬尘治理,是提升环境质
3月26日,中央国家机关2021年云计算服务协议供货采购项目征集公告,公开征集供应商。一、采购需求采购需求:云计算服务,具体品
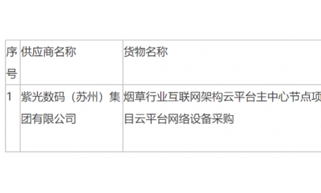
3月26日,上海烟草集团有限责任公司烟草行业互联网架构云平台主中心节点项目云平台网络设备采购公开招标公告,预算金额:1570.00
4月份硬盘大幅涨价,IT行业相关的纷纷都在讨论,在我们弱电VIP群中也炸开了,硬盘对于IT、通信、弱电等行业来说是数据存储的根本
2021政法智能化建设创新案例和论文征集活动火热进行中由法治日报社主办的“2021政法智能化建设创新案例和论文征集活动”正在火热
入驻
企业入驻成功 可尊享多重特权
入驻热线:158-7146-9462
请手机扫码访问
小程序
小程序更便捷的查找产品
为您提供专业帮买咨询服务
请用微信扫码
公众号
微信公众号,收获商机
微信扫码关注
顶部