关于机房管理制度, 一直都有不少朋友问起,这个对于机房管理与维护是必须的,完善机房管理制度可以使用长期稳定的使用,减少故障率的发生,在我们弱电VIP技术群中也是有不少朋友经常问起。

本期我们来看下这方面的内容。
一、机房人员日常行为准则
1、必须注意环境卫生。禁止在机房内吃食物、抽烟、随地吐痰;对于意外或工作过程中弄污机房地板和其它物品的,必须及时采取措施清理干净,保持机房无尘洁净环境。
2、必须注意个人卫生。工作人员仪表、穿着要整齐、谈吐文雅、举止大方。
3、机房用品要各归其位,不能随意乱放。
4、机房应安排人员值日,负责机房的日常整理和行为督导。
5、进出机房按要求雨具、物品等物品要按位摆放整齐。
6、注意检查机房的防晒、防水、防潮,维持机房环境通爽,注意天气对机房的影响。做好避雷措施
7、机房内部不应大声喧哗、注意噪音/音响音量控制、保持安静的工作环境。
8、坚持每天下班之前将桌面收拾干净、物品摆放整齐。

二、机房用电安全制度
1、机房人员应学习常规的用电安全操作和知识,了解机房内部的供电、用电设施的操作规程。
2、机房人员应经常实习、掌握机房用电应急处理步骤、措施和要领。
3、机房应安排有专业资质的人员定期检查供电、用电设备、设施。
4、不得乱拉乱接电线,应选用安全、有保证的供电、用电器材。
5、在真正接通设备电源之前必须先检查线路、接头是否安全连接以及设备是否已经就绪、人员是否已经具备安全保护。
6、严禁随意对设备断电、更改设备供电线路,严禁随意串接、并接、搭接各种供电线路。
7、如发现用电安全隐患,应即时采取措施解决,不能解决的必须及时向相关负责人员提出解决。
8、机房人员对个人用电安全负责。外来人员需要用电的,必须得到机房管理人员允许,并使用安全和对机房设备影响最少的供电方式。
9、机房工作人员需要离开当前用电工作环境,应检查并保证工作环境的用电安全。
10、最后离开机房的工作人员,应检查所有用电设备,应关闭长时间带电运作可能会产生严重后果的用电设备。
11、禁止在无人看管下在机房中使用高温、炽热、产生火花的用电设备。
12、在使用功率超过特定瓦数的用电设备前,必须得到上级主管批准,并在保证线路保险的基础上使用。
13、在危险性高的位置应张贴相应的安全操作方法、警示以及指引,实际操作时应严格执行。
14、在外部供电系统停电时,机房工作人员应全力配合完成停电应急工作。
15、应注意节约用电。

三、机房用水制度
1、禁止将供水管道和设施安装在机房内。
2、应格遵守张贴于相应位置的安全操作、警示以及安全指引。

四、软件安全使用制度
1、必须定期检查软件的运行状况、定期调阅软件运行日志记录,进行数据和软件日志备份。
2、禁止在服务器上进行试验性质的软件调试,禁止在服务器随意安装软件。需要对服务器进行配置,必须在其它可进行试验的机器上调试通过并确认可行后,才能对服务器进行准确的配置。
3、对会影响到全局的软件更改、调试等操作应先发布通知,并且应有充分的时间、方案、人员准备,才能进行软件配置的更改。
4、对重大软件配置的更改,应先形成方案文件,经过讨论确认可行后,由具备资格的技术人员进行更改,并应做好详细的更改和操作记录。对软件的更改、升级、配置等操作之前,应对更改、升级、配置所带来的负面后果做好充分的准备,必要时需要先备份原有软件系统和落实好应急措施。
5、不允许任何人员在服务器等核心设备上进行与工作范围无关的软件调试和操作。未经上级允许,不允许带领、指示他人进入机房、对网络及软件环境进行更改和操作。
6、应严格遵守张贴于相应位置的安全操作、警示以及安全指引。

五、机房资料、文档和数据安全制度
1、资料、文档、数据等必须有效组织、整理和归档备案。
2、禁止任何人员将机房内的资料、文档、数据、配置参数等信息擅自以任何形式提供给其它无关人员或向外随意传播。
3、对于牵涉到网络安全、数据安全的重要信息、密码、资料、文档等等必须妥善存放。外来工作人员的确需要翻阅文档、资料或者查询相关数据的,应由机房相关负责人代为查阅,并只能向其提供与其当前工作内容相关的数据或资料。
4、重要资料、文档、数据应采取对应的技术手段进行加密、存储和备份。对于加密的数据应保证其可还原性,防止遗失重要数据。

六、机房硬件设备安全使用制度
1、机房人员必须熟知机房内设备的基本安全操作和规则。
2、应定期检查、整理硬件物理连接线路,定期检查硬件运作状态(如设备指示灯、仪表),定期调阅硬件运作自检报告,从而及时了解硬件运作状态。
3、禁止随意搬动设备、随意在设备上进行安装、拆卸硬件、或随意更改设备连线、禁止随意进行硬件复位。
4、禁止在服务器上进行试验性质的配置操作,需要对服务器进行配置,应在其它可进行试验的机器上调试通过并确认可行后,才能对服务器进行准确的配置。
5、对会影响到全局的硬件设备的更改、调试等操作应预先发布通知,并且应有充分的时间、方案、人员准备,才能进行硬件设备的更改。
6、对重大设备配置的更改,必须首先形成方案文件,经过讨论确认可行后,由具备资格的技术人员进行更改和调整,并应做好详细的更改和操作记录。对设备的更改、升级、配置等操作之前,应对更改、升级、配置所带来的负面后果做好充分的准备,必要时需要先准备好后备配件和应急措施。
7、不允许任何人在服务器、交换设备等核心设备上进行与工作范围无关的任何操作。未经上级允许,更不允许他人操作机房内部的设备,对于核心服务器和设备的调整配置,更需要小组人员的共同同意后才能进行。
8、要注意和落实硬件设备的维护保养措施。

七、机房财产登记和保护制度
1、机房的日常物品、设备、消耗品等必须有清晰的数量、型号登记记录,对于公共使用的物品和重要设备,必须建立一套较为完善的借取和归还制度进行管理。
2、机房工作人员应有义务安全和小心使用机房的任何设备、仪器等物品,在使用完毕后,应将物品归还并存放于原处,不应随意摆放。
3、对于使用过程中损坏、消耗、遗失的物品应汇报登记,并对责任人追究相关责任。
4、未经主管领导同意,不允许向他人外借或提供机房设备和物品。
八、机房出入管理制度
1、非机房工作人员因工作需要进入机房时,先进行登记,经允许方能进入机房。
2、 进入机房的外来人员及携带的物品,均须接受检查登记,详尽、如实地填写机房出入登记表上的相关内容,机房管理人员负责登记的监督工作,确认无误后方可进入。
3、外单位员工进入机房前,根据不同的工作属性,需要提供相应的文件资料。属于工程施工类的,需出示机房施工进出审批表、本人有效身份证件房经同意后才能进出机房。
4、参观人员进入机房需由机房管理人员陪同,陪同人员应全程陪同并承担参观过程的管理责任。进出分局中心机房由通信科负责;进出管理处机房由通信科负责;进出收费站机房由站机务员负责。
5、外来人员进出机房,需遵守机房相关管理规定,保持机房卫生、整洁,进入机房要求穿机房专用鞋或戴鞋套。
6、配电机房门禁卡管理系统有专人管理,门禁卡严格控制,统一调配;门禁卡按照一人一卡的原则配置,设置确定的权限,不得借给他人使用;持卡人应刷卡出入权限规定的机房,确保门禁系统的记录完整、真实;相关单位新增门禁卡或变更门禁卡权限,需专门提出书面申请,由门禁系统管理人员负责审批;持卡员工要妥善保管门禁卡,不得随意擅自将门禁卡借予他人使用。
7、设备厂商人员进入分局机房需向通信科提交申请及相关材料,并由通信科进行审批。设备厂商提供的操作计划明确设备供应商技术人员每步操作步骤对网络、设备、业务的影响,事前要制定应急保障预案,在发生紧急情况后按照预案进行相应操作。
8、设备厂商人员进入机房后严格按照操作计划进行,不得对任何不在审批计划范围内的设备进行操作或超出审批计划范围进行操作。若因厂商人员超计划操作,造成网络安全故障,相关厂商除承担一切损失外,同时通信科将视情况予以相应处罚。
9、设备厂商人员进入机房后,通信科派专人全程现场配合,配合过程中通信科人员认真监督,对于设备厂商人员对设备的每步操作,要认真核查,确保网络设备安全。如因监督不力,造成网络安全故障,相关部门应根据本管理条例,对有关责任人进行教育、处罚。
10、设备厂商人员现场操作完成后,需经通信科相关负责人确认后方可视为操作完成。

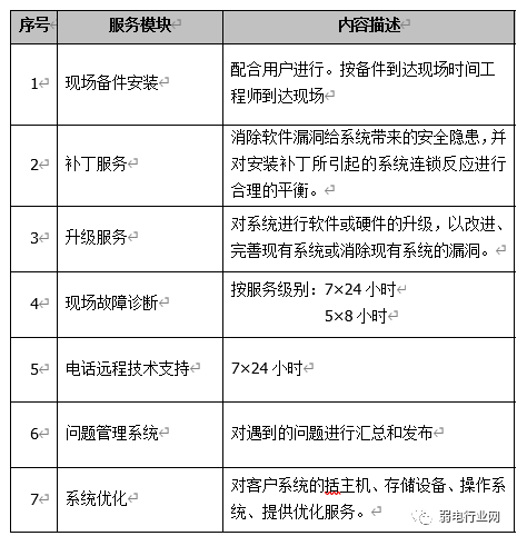
九、机房运维内容
一、服务目标
1、需要对机房各系统提供系统设备的定期维护、保养、检修及紧急故障处理工作,确保整个弱电系统的稳定运行。
2、通过运行维护服务的有效管理来提升用户弱电系统的服务效率,协调各业务应用系统的内部运作,改善系统运行状况,提高服务质量。结合用户现有的环境、组织结构、弱电资源和管理流程的特点,从流程、人员和技术三方面来规划用户的弱电系统。
3、提供的系统服务的目标是,对用户现有的弱电系统基础资源进行监控和管理,及时掌握系统资源现状和配置信息,反映系统资源的可用性情况和健康状况,创建一个可知可控的智能化运行环境,从而保证用户弱电系统的各类业务应用系统的可靠、高效、持续、安全运行。
服务项目范围覆盖的信息系统资源以下方面的关键状态及参数指标:
Ø 运行状态、故障情况
Ø 配置信息
Ø 可用性情况及健康状况性能指标
二、信息统计
此项服务为基本服务,包含在运行维护服务中,帮助我们对用户现有的信息资产情况进行了解,更好的提供系统的运行维护服务。
服务内容包括:
Ø 硬件设备型号、数量、版本等信息统计记录
Ø 软件产品型号、版本和补丁等信息统计记录
Ø 网络结构、网络路由、网络IP地址统计记录
Ø 综合布线系统结构图的绘制
Ø 其它附属设备的统计记录
三、网络系统运维
从网络的连通性、网络的性能、网络的监控管理三个方面实现对网络系统的运维管理。网络、安全系统基本服务内容:

1、现场技术值守
用户现场技术人员值守服务,保证网络的实时连通和可用,保障接入交换机、汇聚交换机和核心交换机的正常运转。现场值守的技术人员每天记录网络交换机的端口是否可以正常使用
2、现场巡检内容
的设备及网络进行全面检查的服务项目,通过该服务可使客户获得设备运行的第一手资料,最大可能地发现存在的隐患,保障设备稳定运行。同时,将有针对性地提出预警及解决建议,使客户能够提早预防,最大限度降低运营风险。
巡检包括的内容如下:

3、运行分析与管理服务
工程师通过对网络运行状况、网络问题进行周期性检查、分析后,为客户提出指导性建议的一种综合性高级服务,其内容包括:

4、主机及存储系统的运维
提供的主机、存储系统的运维服务包括:主机、存储设备的日常监控,设备的运行状态监控,故障处理,操作系统维护,补丁升级等内容。
主机存储系统基本服务内容:








