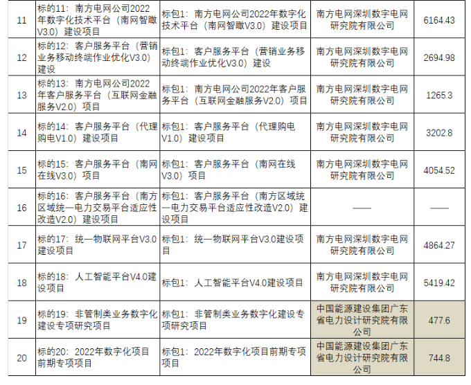
6月10日,南方电网公司2022年第一批数字化平台建设公开招标项目(信息化类)结果公示,标的1-标的18(不含标的2的第2包和标的16)中标候选人第一名为:南方电网深圳数字电网研究院有限公司 ,总投标报价:81205.66万元,标的19-标的20中标候选人第一名为:中国能源建设集团广东省电力设计研究院有限公司 ,总投标报价:1222.4万元。
项目名称:南方电网公司2022年第一批数字化平台建设公开招标项目(信息化类)
总预算金额:89890.48万元
项目概况和采购范围:本项目为南方电网公司2022年第一批数字化平台建设公开招标项目(信息化类),内容包括:电网管理平台(资产域V2.0)建设项目;中国南方电 有限责任公司电网管理平台(计财域V2.0-财务共享、集团司库等)建设项目;南方电网公司2022年电网管理平台(人资域V2.0)建设项目;电网管理平台(资产域V2.0-数字化项目全过程管理)建设项目;南方电网公司2022年电网管理平台(数字输配应用V1.0)建设项目;2022-2023年数字电网业务平 台建设项目;数字化中台(共享服务管理平台V2.0)建设项目;南方电网公司数字化技术平台(2022年度基础地图数据更新)建设项目;南方电网公司 2022年南网智瞰运营实施项目;数字电网支撑构建新型电力系统研究示范平台V1.0建设项目;南方电网公司2022年数字化技术平台(南网智瞰V3.0)建 设项目;客户服务平台(营销业务移动终端作业优化V3.0)建设项目;客户服务平台(互联网金融服务V2.0)建设项目;客户服务平台(代理购电V1.0 建设项目;客户服务平台(南网在线V3.0)项目;客户服务平台(南方区域统一电力交易平台适应性改造V2.0)建设项目;统一物联网平台V3.0建设项目;人工智能平台V4.0建设项目;非管制类业务数字化建设专项研究项目;2022年数字化项目前期专项项目。
中标候选人情况:









