6月30日,洛阳新型智慧城市数字安全基础设施采购项目招标公告发布,项目预算金额:20157万元。7月1日,达州城市大脑项目施工招标公告发布,项目招标控制价:17535.52万元。
项目名称1:洛阳新型智慧城市数字安全基础设施
预算金额:20157万元
采购范围:洛阳新型智慧城市数字安全基础设施采购项目重点围绕“四大洛阳新型智慧城市数字安全基础设施、四大洛阳新型智慧城市数字安全场景应用中心、城市数字安全场景应用中心、一大数字安全科普教育基地”进行建设,其中四大洛阳新型智慧城市数字安全基础设施包括新型智慧城市专家运营基础设施、新型智慧城市数据运营基础设施、新型智慧城市攻击面防御基础设施以及新型智慧城市资源面管控基础设施;四大洛阳新型智慧城市数字安全场景应用中心包括洛阳智能网联汽车安全检测中心、洛阳新型犯罪作战中心、洛阳信创适配安全检测中心以及洛阳工业互联网新旧动能转换安全应用中心,以及业务板块所需的基础支撑环境和配套设施等。
采购内容:负责本项目所需的所有设备、材料及配套设施的采购以及相关设备、电气、电信、安全、辅助设施等的安装、检测、检验、试验、调试工作等。
本项目是否接受联合体投标:是
是否接受进口产品:否
投标截止时间:2022年07月21日 09时35分(北京时间)
项目名称2:达州城市大脑项目施工
招标控制价:17535.52万元
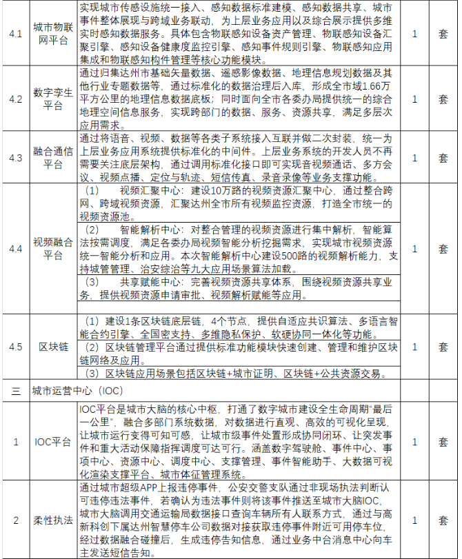
建设内容:本项目建设内容包括但不限于以下内容(以最终需求确认为准):基础设施(智慧云平台、网络系统、安全保障、备份系统)、数据中台、智能中台、业务中台、技术中台(物联网平台、数字孪生平台、融合通信平台、视频融合平台、区块链)、城市运营中心IOC、城市运营中心IOC物理空间,同时在城市大脑底座的基础上打造政务服务、城市治理、城市交通、医疗卫生、应急指挥等试点应用场景和“数字特区”服务平台等内容。










