8月22日,什邡市智慧城市建设项目(一期)——城市大脑项目评标结果确认函发布,中标供应商:中科院成都信息技术股份有限公司,中标金额:5922.1303万元。
项目名称:什邡市城市大脑项目
预算金额:5944.17万元
采购需求:按照“1+3+N”的总体架构,充分利用德阳市城市大脑已有数字政府底座能力,强化支撑能力建设,加强场景应用,接入部门已建应用系统,实现城市大脑端的综合决策和指挥调度能力。
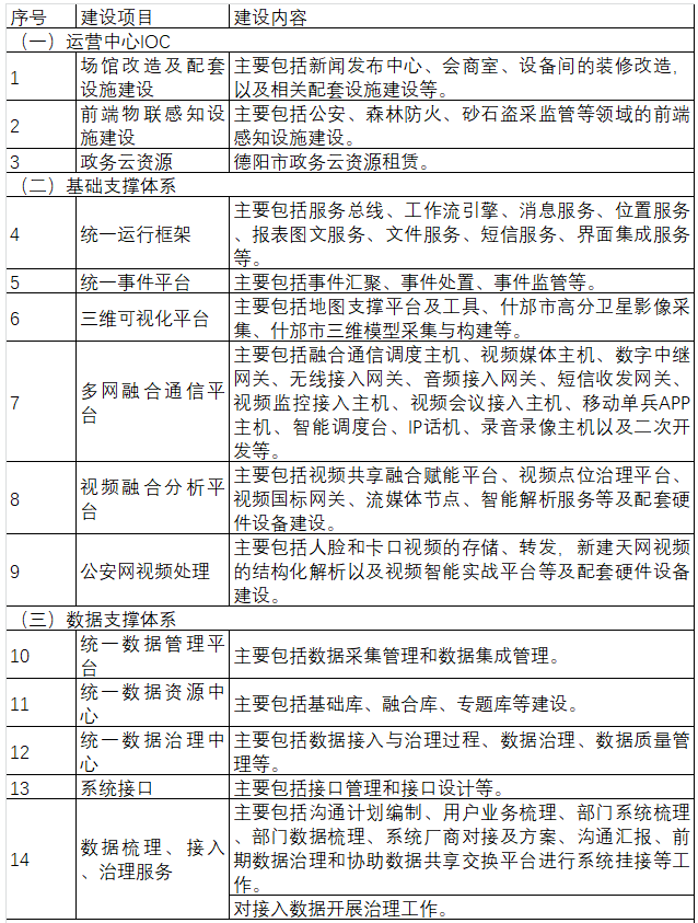
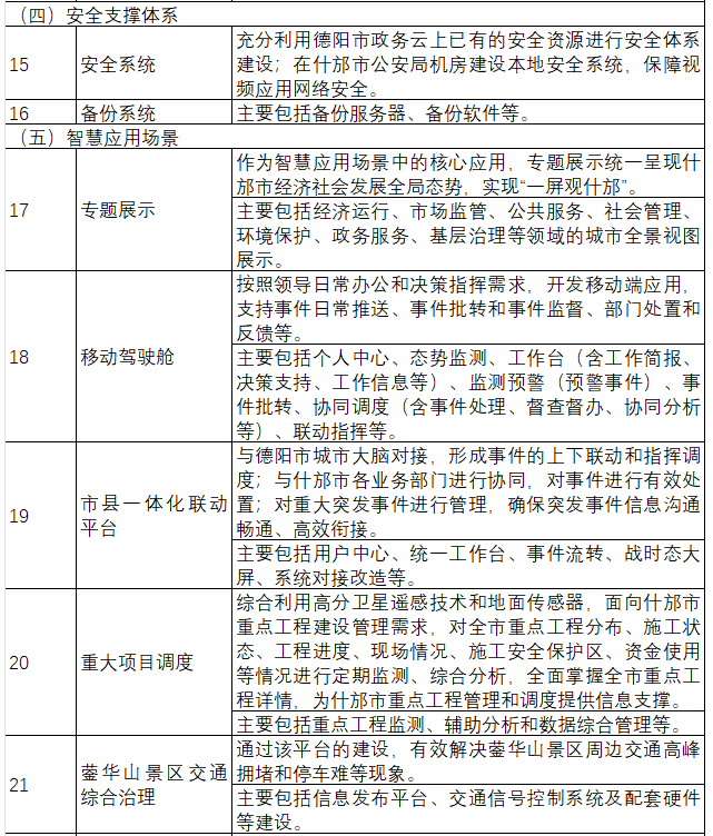
采购内容:



中标供应商:中科院成都信息技术股份有限公司
中标金额:5922.1303万元
8月22日,什邡市智慧城市建设项目(一期)——城市大脑项目评标结果确认函发布,中标供应商:中科院成都信息技术股份有限公司,中标金额:5922.1303万元。项目名称:什邡市城市大脑项目预算金额:5944.17万元采购需求:按照“1+3+N”的总体架构,充分利用德阳市城市大脑已有数字政府底座能力,强化支撑能力建设,加强场景应
8月22日,什邡市智慧城市建设项目(一期)——城市大脑项目评标结果确认函发布,中标供应商:中科院成都信息技术股份有限公司,中标金额:5922.1303万元。
项目名称:什邡市城市大脑项目
预算金额:5944.17万元
采购需求:按照“1+3+N”的总体架构,充分利用德阳市城市大脑已有数字政府底座能力,强化支撑能力建设,加强场景应用,接入部门已建应用系统,实现城市大脑端的综合决策和指挥调度能力。
采购内容:



中标供应商:中科院成都信息技术股份有限公司
中标金额:5922.1303万元
入驻
企业入驻成功 可尊享多重特权
入驻热线:158-7146-9462
请手机扫码访问
小程序
小程序更便捷的查找产品
为您提供专业帮买咨询服务
请用微信扫码
公众号
微信公众号,收获商机
微信扫码关注
顶部