不少朋友对于监控验收的文件有一些疑惑, 主要是集中在竣工验收内容上,竣工验收文件对监控项目来说非常重要,每个项目都需要与之打交道,在我们弱电VIP技术群中也经常讨论到,本期我们来通过这份监控项目竣工验收案例来详细了解。

大家可以重点看下监控竣工验收内容。
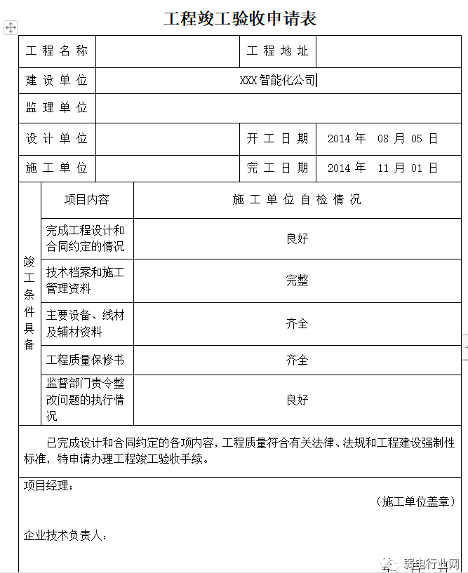
一、监控竣工验收文件案例








下载方式:
不少朋友对于监控验收的文件有一些疑惑, 主要是集中在竣工验收内容上,竣工验收文件对监控项目来说非常重要,每个项目都需要与之打交道,在我们弱电VIP技术群中也经常讨论到,本期我们来通过这份监控项目竣工验收案例来详细了解。大家可以重点看下监控竣工验收内容。一、监控竣工验收文件案例
不少朋友对于监控验收的文件有一些疑惑, 主要是集中在竣工验收内容上,竣工验收文件对监控项目来说非常重要,每个项目都需要与之打交道,在我们弱电VIP技术群中也经常讨论到,本期我们来通过这份监控项目竣工验收案例来详细了解。

大家可以重点看下监控竣工验收内容。
一、监控竣工验收文件案例








下载方式:
入驻
企业入驻成功 可尊享多重特权
入驻热线:158-7146-9462
请手机扫码访问
小程序
小程序更便捷的查找产品
为您提供专业帮买咨询服务
请用微信扫码
公众号
微信公众号,收获商机
微信扫码关注
顶部