爱采购

发产品

  • 发布供应
  • 管理供应

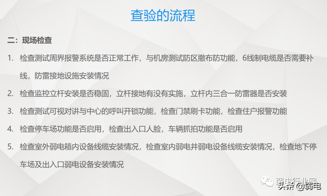
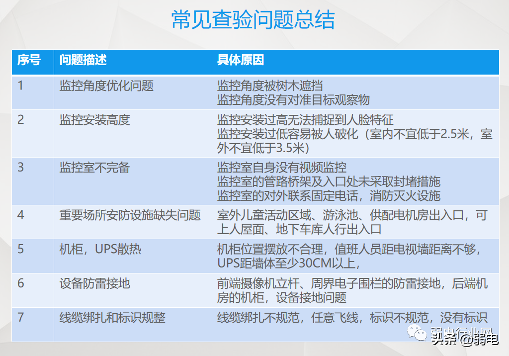
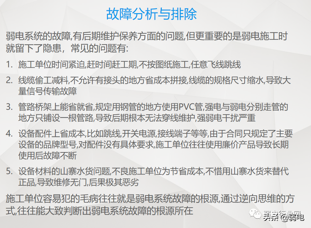
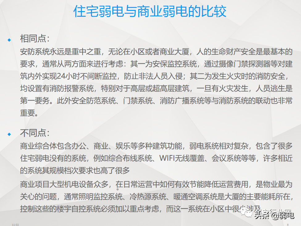
小区物业弱电系统有哪些?物业弱电系统如何维护与设计?

   2020-05-26 49911
导读

很感谢弱电VIP群里面的龚总给我们投稿,分享他做物业弱电系统的一些培训经验,干货满满,我们一起来学习下。

很感谢弱电VIP群里面的龚总给我们投稿,分享他做物业弱电系统的一些培训经验,干货满满,我们一起来学习下。

小区物业弱电系统有哪些?物业弱电系统如何维护与设计?


小区物业弱电系统有哪些?物业弱电系统如何维护与设计?


小区物业弱电系统有哪些?物业弱电系统如何维护与设计?


小区物业弱电系统有哪些?物业弱电系统如何维护与设计?


小区物业弱电系统有哪些?物业弱电系统如何维护与设计?


小区物业弱电系统有哪些?物业弱电系统如何维护与设计?


小区物业弱电系统有哪些?物业弱电系统如何维护与设计?


小区物业弱电系统有哪些?物业弱电系统如何维护与设计?


小区物业弱电系统有哪些?物业弱电系统如何维护与设计?


小区物业弱电系统有哪些?物业弱电系统如何维护与设计?


小区物业弱电系统有哪些?物业弱电系统如何维护与设计?


小区物业弱电系统有哪些?物业弱电系统如何维护与设计?


小区物业弱电系统有哪些?物业弱电系统如何维护与设计?


小区物业弱电系统有哪些?物业弱电系统如何维护与设计?


小区物业弱电系统有哪些?物业弱电系统如何维护与设计?


小区物业弱电系统有哪些?物业弱电系统如何维护与设计?


小区物业弱电系统有哪些?物业弱电系统如何维护与设计?


小区物业弱电系统有哪些?物业弱电系统如何维护与设计?


小区物业弱电系统有哪些?物业弱电系统如何维护与设计?


小区物业弱电系统有哪些?物业弱电系统如何维护与设计?


小区物业弱电系统有哪些?物业弱电系统如何维护与设计?


小区物业弱电系统有哪些?物业弱电系统如何维护与设计?


小区物业弱电系统有哪些?物业弱电系统如何维护与设计?


小区物业弱电系统有哪些?物业弱电系统如何维护与设计?


小区物业弱电系统有哪些?物业弱电系统如何维护与设计?


小区物业弱电系统有哪些?物业弱电系统如何维护与设计?


小区物业弱电系统有哪些?物业弱电系统如何维护与设计?


小区物业弱电系统有哪些?物业弱电系统如何维护与设计?


小区物业弱电系统有哪些?物业弱电系统如何维护与设计?


小区物业弱电系统有哪些?物业弱电系统如何维护与设计?


小区物业弱电系统有哪些?物业弱电系统如何维护与设计?


小区物业弱电系统有哪些?物业弱电系统如何维护与设计?


小区物业弱电系统有哪些?物业弱电系统如何维护与设计?


小区物业弱电系统有哪些?物业弱电系统如何维护与设计?


小区物业弱电系统有哪些?物业弱电系统如何维护与设计?


小区物业弱电系统有哪些?物业弱电系统如何维护与设计?


小区物业弱电系统有哪些?物业弱电系统如何维护与设计?


小区物业弱电系统有哪些?物业弱电系统如何维护与设计?


小区物业弱电系统有哪些?物业弱电系统如何维护与设计?


小区物业弱电系统有哪些?物业弱电系统如何维护与设计?


小区物业弱电系统有哪些?物业弱电系统如何维护与设计?


小区物业弱电系统有哪些?物业弱电系统如何维护与设计?


 
反对 0举报 0 收藏 0 打赏 0评论 1
更多问题及资料,可以加入星球讨论
每日获取更多最新行业干货与资料


免责声明
• 
本文为小编原创作品,作者: 小编。欢迎转载,转载请注明原文出处:https://www.rdhyw.com/news/show-498.html 。本文仅代表作者个人观点,本站未对其内容进行核实,请读者仅做参考,如若文中涉及有违公德、触犯法律的内容,一经发现,立即删除,作者需自行承担相应责任。涉及到版权或其他问题,请及时联系我们rdhyw@qq.com。
 
更多>行业下载

入驻

企业入驻成功 可尊享多重特权

入驻热线:158-7146-9462

请手机扫码访问

小程序

小程序更便捷的查找产品

为您提供专业帮买咨询服务

请用微信扫码

公众号

微信公众号,收获商机

微信扫码关注

顶部