一、 系统概述
随着社会经济的发展,汽车数量急剧增加,对停车场地、收费管理、安全管理的要求也日益提高,运用电子信息技术实现安全、高效的智能管理成为车辆管理的主要发展方向。在常规的车辆出入管理系统中,人们采用非接触式感应技术,感应距离从5CM—8M不等,以非接触式的卡作为汽车身份的最重要的识别标识,虽然可以实现不停车出入,但为确保卡和车统一的问题,通常还需要增加图像对比系统,即汽车在离开时由值班人员对车辆的进出图像进行人工对比,以确保卡和车的准确和安全。费时费力,遇到车辆进出高峰有可能会出现拥堵的问题,且不能解决车辆进出管理中存在的人为因素。车牌识别技术的推出和应用,有效的解决了车辆管理系统中的身份标识问题,尽管牌照的字符、颜色、格式内容和制作材料多种多样,但是汽车牌照号码仍是全球范围内最为精确和特定的车辆的唯一“身份证”标识,车牌自动识别技术可以在汽车不作任何改动的情况下实现汽车“身份”的自动登记及验证。
新型的车位引导系统作为停车场管理系统的有力补充,从而形成了智能化更高的停车场管理系统。车位引导系统能够对进出停车场的车辆进行引导和管理,本次设计系统主要实现的功能是引导人们更加方便快捷地停车,进一步提高机关车辆的管理效能和运行效率。
二、 设计原则
在本次停车场管理系统的规划设计中,我们在进行方案设计的时候将严格遵照以下原则进行设计。
l 技术先进性
系统采用世界先进、成熟的科学技术,主要设备应采用具有当今技术领先水平的、成熟的及国际著名品牌的先进产品,保证系统的在相当一段时间内的先进性。
l 功能实用性
在方案设计和设备的选择上,应注重系统功能的实用性。先进的技术应当有利于提高使用者的工作效率和设备的使用价值,从而赋予产品以最高的性能价格比。
l 性能可靠性
系统的高可靠性是对系统功能强有力的保证。在这方面,我们不仅有技术成熟、先进的可靠产品,更有多年丰富的工程设计和施工经验,保证整个系统成为一个稳定可靠、经久耐用的系统。
l 操作方便性
系统还应该体现其操作和维护的方便性,而设计的合理性是其主要保证;合理的布线和操作设置、简洁明确的控制程序和操作界面、全面的操作手册。
l 设备可扩展性
当今社会发展日新月异,许多新用途是随着社会发展需要而出现的。系统主要设备可以通过软件升级方式更新换代,可在相当长的时间内保持技术不落后。而且通道接口较多,可以随着应用需求的变化而扩展。
三、系统设计
系统构架
四、 系统组成
1. 出入口管理
出入口管理系统主要通过采用电动挡车器+车牌识别模块设备的组合,并进行对设备进行整合联动的方式,来对车辆的进出进行管制。结合管制空余车位数量,计算或限制停车时间,加强防盗/防作弊的功能,使系统更有效的辩识和管理进出场车辆。
出入口结构
车辆进场流程
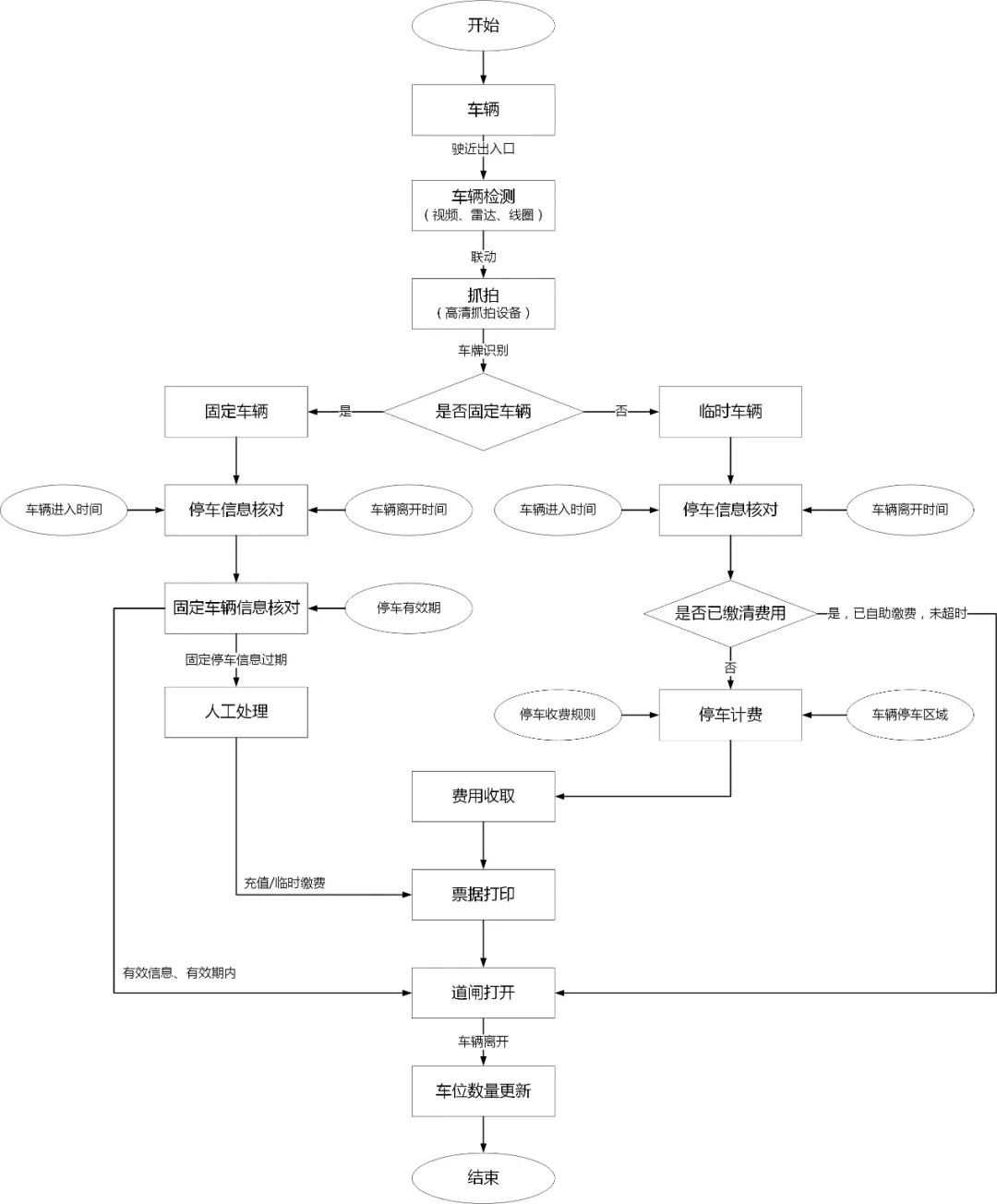
车辆进场时,通过视频检测、触发雷达或触发线圈,触发抓拍机,拍摄车牌图像,通过车牌识别系统从图像中获取车牌号码,并把这个号码输入数据库做比对。如果是临时用户车辆,将获取的车辆信息和进入时间存入系统数据库并抬杆放行。如果是固定用户车辆,核实信息无误,在系统数据库中存入进入时间后抬杆放行,要是信息核实失败或者固定停车已过期,将转入人工操作续费或转为临时用户车辆管理方式。另外,若场内已无车位,在出入口的信息显示屏上显示“车位已满”信息,引导车辆离开。
车辆进场时,车辆信息、停车信息、欢迎信息等均会进行语音播报和在信息显示屏上显示。
车辆进场流程图
车辆出场时,车辆信息、停车信息、收费信息等均会进行播报和在信息显示屏上显示。
车辆出场和收费流程
车位管理流程
车位管理流程包括车位的分配和释放,通过将车辆出入信息实时传入系统数据库,来更新车位信息。车位管理流程包括两个阶段,一是车辆进入时的车位分配和车位信息更新,二是车辆离开时的车位信息更新。
车辆进入时的车位管理流程
车辆离开时的车位管理流程
无牌车管理流程
无牌车辆实现去介质化管理,通过将车主的微信/支付宝账号和车辆进行关联,车主通过用微信/支付宝扫一扫功能,在扫描车道二维码后可将微信/支付宝账号信息作为无牌车辆电子标签来实现自主入场。
注:进出场扫码的微信/支付宝,需一致。
无牌车进场流程
无牌车出场流程
2. 诱导寻车系统
停车诱导系统分为室内诱导与室外诱导两种不同应用场景,通过安装在停车场内的数据采集模块对停车场的车位状态信息进行采集,并按照一定规则通过数据传输网络将信息送至控制管理模块,由控制管理模块对信息进行分析处理后存放到数据库服务器中,同时发送到信息发布模块,提供诱导停车服务。
车位诱导与反向寻车系统是将机械、电子计算机、自控设备、视频技术和智能算法有机的结合起来,可实现车位引导与反向寻车等功能,提高停车场的信息化、智能化管理水平,给车主提供一种更加安全、舒适、方便、快捷和开放的环境,实现停车场运行的高效化、节能化、环保化,降低管理人员成本、节省停车时间。
诱导部分包括数据采集模块(包括车位检测相机、车位引导灯等)、中央控制模块(包括诱导管理器、中心服务器等)、数据库服务器、信息发布模块(包括室内引导屏等)组成。

系统架构(室内)
如下图所示,本项目室内地下停车场采用70万车位相机管控单车位的方式。
车位相机布局图
室外采用路边停车摄像机对车位、车牌进行监控智能分析。
3. 停车场管理平台
停车场管理平台对出入场的车辆进行统一的、精细化的管理。对不同类型的车场进行设置不同的收费、放行规则,支持多样化的收缴费模式,例如:自助缴费、岗亭收费、中央缴费等,可对停车场内设备进行统一的维护,管理,并提供多样化的报表协助用户分析停车场的运营情况,提高停车场的运行效率。
五、系统功能
Ø 号牌自动识别
车辆驶近出入口时,系统自动对车辆牌照进行识别,包括车牌号码、车牌颜色的识别。
在实时记录通行车辆图像的同时,还具备对符合“GA36-92”(92式牌照) 、“GA36-2007”(新号牌标准)、“GA36.1-2001”(02式新牌照)标准的民用车牌、警用车牌、军用车牌、武警车牌的车牌自动识别能力,包括2002式号牌。
符合GA/T833-2016 机动车号牌图像自动识别技术规范。
能识别黑、白、蓝、黄、绿五种车牌颜色。
Ø 车辆信息记录
车辆信息包括车辆通行信息和车辆图像信息两类。
在车辆通过出入口时,牌照识别系统准确拍摄包含车辆前端、车牌的图像,并将图像和车辆通行信息传输给出入口控制终端,并可选择在图像中叠加车辆通行信息(如时间、地点等),准确记录车辆通行信息。
可提供车头图像(可包含车辆全貌),系统采用的抓拍摄像机,具备智能成像和控制补光功能,能够在各种复杂环境(如雨雾、强逆光、弱光照、强光照等)下和夜间拍摄出清晰的图片。
Ø 信息提示
车辆在出入口被抓拍后,系统将进行相关信息提示,包含语音提示、信息显示,车辆驶入、驶出时可以根据客户需要提示语音,收费金额显示,欢迎标语等。
Ø 图片预览
系统支持在岗亭客户端对过车图片和信息实时显示,进出车辆自动匹配,图片预览支持按车道轮巡。
Ø 车牌校正
系统支持通过人工在岗亭客户端上对识别异常的车牌进行修正,对无牌车进行人工匹配来确保系统工作正常。
Ø 车辆管控
固定车辆:支持车牌识别比对正确,信息核实有效后,即可进场和出场,无需其他操作;
临时车辆:抓拍车牌并识别,将车辆信息记录在系统中,直接放行进场;出场时,缴清费用后,快速离场;
布控车辆:嫌疑车辆由系统自动在前端岗亭和中心产生报警,同时人工参与处理。
Ø 远程协助
停车场管理者可以通过本系统的中心客户端远程接听入场车道或者出场车道求助对讲。可以对于车主的操作问题进行指导;可以对于识别错误问题进行远程修正;可以对于特殊车辆进行放。
Ø 道闸控制功能
岗亭客户端支持远程控制电动挡车器启闭,方便操作人员管理和特殊控制需要。
Ø 车辆收费管理功能
系统支持对固定车辆、临时车辆、群组车辆等制定相应的收费规则,支持车辆出场时在岗亭通过车牌识别记录车辆进出时间并计算费用和收费,支持自助缴费。
Ø 报警管理功能
当系统识别出来的车辆车牌不符合条件时,或者车牌在黑名单库时,岗亭或管理中心自动报警,提示工作人员进行检查。
Ø 数据查询功能
可查询通行信息、场内车辆、操作日志、设备状态和收费金额等信息并输出完整的数据报表。
Ø 统计报表功能
Ø 支持按停车场收费统计、车辆流量数据统计、临时车辆缴费统计、现金收费统计等报表功能。
Ø 数据上传功能
出入口过车数据自动上传中心,由中心集中存储和管理,支持前端数据缓存以及断点续传。
Ø 权限设置和用户管理功能
为了实现系统的安全管理,系统对用户权限进行管理,主要具备如下功能:
1、用户分两个级别:系统操作员、系统管理员,系统管理员可以添加、删除和修改系统操作员,并且可以分配用户权限。
2、用户权限包括:系统配置、卡片管理、车辆信息管理、布控/撤控、查询、统计。
3、系统配置包括:用户管理、出入口管理、车位管理、系统设置。
六、设备参数
附上设备参数就可以了。







