中国系统 4 亿元中标了长沙县新型智慧城市建设(2021- 2025年)项目,以下为详细信息,供大家参考。
(说明:截至2017年,长沙辖6个区1个县,代管2个县级市:长沙市区(芙蓉区、天心区、岳麓区、开福区、雨花区、望城区)及浏阳市、宁乡市、长沙县。
2020年12月23日,长沙县大数据中心长沙县新型智慧城市建设(2021- 2025年)项目第1次公开招标公告发布,总预算 4 亿元。

近年来,长沙市在新型智慧城市建设中取得了不错的成绩,为了进一步落实市委、市人民政府“三智一芯”发展战略、“四精五有”发展理念,提升城市能级和核心竞争力,推进城市治理体系和治理能力现代化,加快建设新型智慧城市示范城市。长沙市出台了《长沙市政府投资信息化建设项目管理暂行办法》、《关于印发长沙市新型智慧城市规划编制实施方案的通知》、《长沙市人民政府关于加快建设新型智慧城市示范城市的决定》等系列文件,对长沙县新型智慧城市建设提出了明确要求。
长沙县根据县委、县政府的统一安排和部署,目前已经完成《长沙县新型智慧城市顶层规划(2021-2025》的编制工作,现就未来5年长沙县新型智慧城市的建设进行统一采购。
长沙县到2025年,统筹共建全面的智能化基础设施,搭建技术、业务、数据高度融合数据资源中心;构建集城市大数据运营、城市规划、综合管理、应急协同指挥等功能于一体的城市运营指挥中心;打造安全可控的防护体系;特色应用和大数据深化应用不断涌现,形成集产业经济融合创新、宜居环境低碳绿色、城市管理高效有序、民生服务全程全时的智慧应用体系,实现长沙县城市基础设施智能化、数据资源开放化、公共服务便捷化、城市治理精细化、产业结构合理化、生态环境宜居化、网络安全体系化和保障机制规范化,助力长沙县成为高品质省会东部新城、升级版现代产业体系、共享型幸福首善之地。
长沙县新型智慧城市建设遵循“3344”总体架构,即:

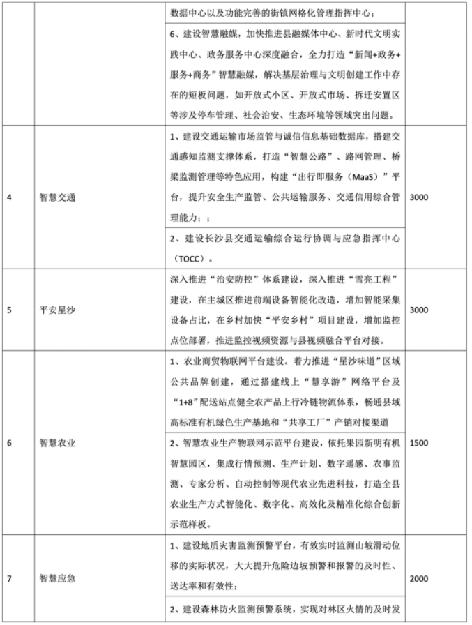
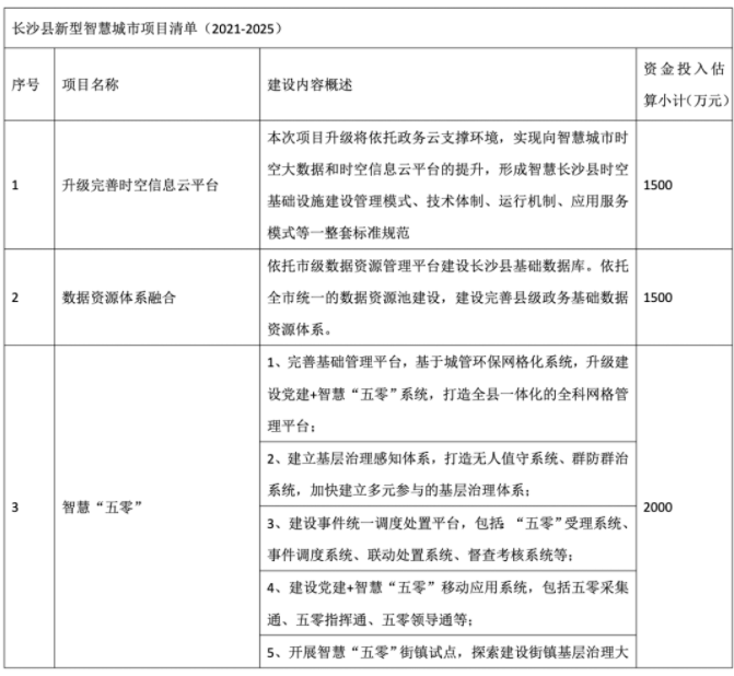
三类基础设施支撑:聚焦新型基础设施建设,改造提升县级存算资源体系安全可控水平,纳入“以市政务云为主,区县政务云为辅的计算存储体系”,打造长沙县专区,实现政务云资源市县两级统一调配,配合市级完成县级区块链政务专网部署,拓宽5G网络、工业互联网、全光城市等信息传输通道,补强“水地空天”一体化全域全时感知体系,打造端、网、云全面先进的城市数字基础设施。三大智慧核心驱动:以“算法—算据—算力”为核心,构建长沙县数字化转型的使能中枢和数字化运转的动力引擎。四类数字应用体系:面向政府运行效率提升、公众服务获得感提升、社会治理精细化提升、产业发展动能提升的四方面需求,打造符合星沙地情、满足发展需要的数据驱动型应用体系。四大能力释放出口:整合后端服务能力及数据资源,面向市民、企业、城市治理决策者和基层工作人员,以后端数据大汇聚、前台服务强整合为路径,提供城市统一服务门户、智慧园区、城市驾驶舱、智慧“五零”四大能力出口,让长沙县新型智慧城市建设成果实现零距离触达。本项目是在长沙县前期信息化建设成果的基础上,结合《长沙县新型智慧城市顶层规划(2021-2025)》的规划要求,项目建设总投资确定为 4 亿元,项目建设范围确定为升级完善时空信息云平台、数据资源体系融合、智慧“五零”、智慧交通、平安星沙、智慧农业、智慧应急、智慧管网、“我的长沙APP”本地应用、智慧交管、智慧水利、共性基础支撑平台、智慧教育、智慧医疗、长沙市政务云(长沙县专区)、城市运营指挥中心、智慧文旅、区块链+食品药品安全、智慧后勤等19个重点项目。详细深化的建设内容及投资金额须在中标后,由中标人结合本次招标需求及业主方其它相关详细需求,分别完成单个子项目的可研、立项、设计、财评等相关内容。
2021年1月14日中标公告发布,中国电子系统技术有限公司中标。