大型的监控项目对于监控中心的管理必不可少,尤其是对于公共监控项目,合适的管理制度有助于监控长期稳定的运行,减少故障的发生,在我们弱电VIP技术群中也是有不少朋友经常问起。

本期我们一起来看下监控中心管理制度,包括那些内容。
一、监控中心管理制度
第一条 自觉遵守国家法律、法规和公司的各项规章制度。
第二条 加强业务学习,熟练掌握监控各系统的性能、功能及操作要领,充分发挥各自的聪明才智,尽心尽责完成各自的岗位工作。
第三条 监控中心工作人员进入监控中心后应随手关门,并随时检查监控机房及监控大厅两侧入口,确保通道锁闭,禁止无关人员随意进出。
第四条 监控中心工作人员当班期间应对各自岗位监控内容及运行状况及时做好记录,如发现异常应及时与班长沟通,如遇重大问题应及时向监控中心负责人、营运监控部及公司领导报告。
第五条 严禁将外来盘片带入监控中心,严禁将一切外存储设备接入系统进行数据复制或进行恶意破坏,严禁私自更改监控系统中程序及相关数据,严禁在计算机上玩游戏。严禁在监控中心私接和乱接电源,严禁使用电炉等大功率电器。
第六条 工作人员对监控中心存在的隐患及设备故障要及时报告,并与有关部门及时联系处理。非常情况下应立即采取应急措施并保护现场,严禁自行打开故障设备,盲目乱试。
第七条 交接班时,接班人员应提前10分钟到达监控中心进行交接班,交班人员应仔细填写需交接的内容,对未处理完的交办事务应与接班人员交代清楚后方可离开,交接双方应认真填写交接记录。
第八条 监控中心工作人员应严格遵守保密制度,对涉及机密或是本单位应保密的事项,必须严守机密,不得泄漏。监控中心所有记录资料(包括各类台帐、视频录像等)属内部资料,不得外借或供非监控中心人员翻阅,如因特殊情况其他单位或部门需借阅或拷贝数据的,须经公司领导同意,办理借阅手续后方可借阅或拷贝,同时监控中心应督促及时归还借阅的资料。
第九条 各班监控人员须做好当班的卫生工作,做到操作台面整洁、卫生,垃圾及时清理。晚班人员在交班前须对监控中心大厅、机房、网管室及会议室做全面的卫生清理工作,要求做到无灰尘、纸屑、杂物、室内物品摆放整齐、井然有序。
第十条 监控中心工作人员上班时应按规定穿着制服,换季换装时,全班应服装统一。
第十一条 监控中心工作人员应用语文明、礼貌,着装整洁,坐姿端正,上班时间不闲聊,不做与工作无关的事情。监控人员须换鞋后才能进入监控大厅,允许进入的其他人员应在门口穿上鞋套后再进入。
第十二条 监控中心应保持整洁,严禁吸烟、吐痰,严禁随地乱丢纸屑、果皮,严禁在监控大厅内用餐,严禁在计算机或操作台附近放置可能危及设备安全的物品。
第十三条 监控中心工作人员应严格遵守劳动纪律,不得随意换班,不得迟到早退,严禁擅自脱岗离岗。因事请假的,须事前向监控中心负责人办理书面请假手续,并按管理权限审批。
第十四条 外部单位及部门因工作需要进入监控中心时,必须在得到公司领导的口头或书面批准后,才能允许进入监控中心,同时监控中心应及时做好出入登记。
第十五条 非监控中心人员在允许进入监控大厅后须听从监控中心工作人员指挥,未经公司领导同意不得随意在监控中心进行拍照或摄像。除维护单位外,严禁非监控中心人员对监控系统进行操作,严禁将一切外存储设备接入系统。
第十六条 严禁一切新闻媒体在未取得公司领导批准的情况下对监控中心人员进行采访或私自在监控中心进行录像。

二、监控中心管理内容
(一) 加强业务学习,熟练掌握监控各系统的性能、功能及操作要领。
(二)除管理局及联勤、执法单位外,其他单位及部门因工作需要进入监控中心时,须经公司领导批准,并做好出入登记。禁止无关人员随意进出监控中心。
(三)监控人员应做好记录,发现异常情况时应立即汇报班长,如遇重大问题应及时向监控中心负责人、营运监控部及公司领导报告。
(四)严禁将外存储设备接入系统进行数据复制或进行恶意破坏。
(五)严禁私自更改监控系统中程序及相关数据。
(六)严禁在计算机上玩游戏、上网等做与工作无关的事情。
(七)严禁在监控中心私接和乱接电源。
(八)工作人员发现监控设备存在隐患或故障时,应及时报告,并及时联系有关部门处理;非常情况下应立即采取应急措施并保护现场。
(九)接班人员应提前10分钟到达监控中心。交班人员应填写交接记录并交代未处理完的事务后方可离开。
(十)不得泄漏涉及机密或应保密的事项,监控中心各类台帐、视频录像等记录资料不得外借或供非监控中心人员翻阅,如因特殊情况其他单位或部门需借阅或拷贝的,须经公司领导同意并办理借阅手续后方可借阅或拷贝。
(十一)非监控人员在允许进入监控大厅后须听从监控中心工作人员指挥,未经公司领导同意不得进行拍照或摄像。
(十二)除维护单位外,严禁非监控中心人员对监控系统进行操作。
(十三)监控人员须做好中心大厅、机房、应急指挥室等各项卫生工作,保持操作台面整洁、卫生,垃圾及时清理。
(十四)监控员每月除特殊情况除外,换班不得超过两次;若需换班,应提前一天填写《换班顶岗申请单》,经班长同意并报部门负责人审核后才能换班,请假应按公司规定提前2天办好请假手续。

三、监控维护人员职责
(一)在监控中心负责人的直接领导下,配合当班班长的工作安排,做好对监控、收费各系统及机房设备的监控维护,确保系统设备正常运转、使用良好。
(二)严格遵守各项规章制度和工作流程,服从领导,团结协作,忠于职守,爱岗敬业,钻研技术,文明操作,保质保量完成领导安排的各项工作,并熟练掌握系统各项技术指标、软硬件构成、机房设备性能等业务知识。
(三)做好对各系统、机房设备等硬件的日常检查和定期检查,备足备好常用配件和检测、维修设备,及时排除系统发生的各类故障。
(四)定期维护监控系统软件,做到平时预防性维护与突击性维护相结合,保证系统稳定和可靠。
(五)加强与当班班长、监控员的工作联系,确保中控指令准确有效地下达。做好与机电施工、养护单位的沟通与合作,确保后续系统设备维护工作的正常开展,按照施工方的要求做好相关人员的培训工作。
(六)建立和健全各类设备技术档案,如实、及时地填写设备检查记录、维修记录、电话记录、交接班记录等信息。
(七)做好清帐工作,及时上传相关数据和报表。在接到省中心关于系统、白名单、费率更新等通知后,对系统进行下载更新,并做好相应记录。
(八)如果是交通监控,需要监视各项设备运行状态信息显示,保持与交警、路政等巡查人员的联系。负责各种渠道的信息收集、整理、核实、处理。出现恶劣天气、交通事故、突发事件时,及时向当班班长报告,按指令组织、调度各部门实施相应紧急处置预案。
(九)负责设备的日常维护保养工作,按规范操作,使之始终处于良好工作状态。发现设备故障无法排除时,及时报修。
(十)认真完成领导交办的其他工作。

四、监控中心安全管理制度
第一章 总则
第一条 为加强监控中心安全管理,防止和减少监控中心安全事故,根据国家法律、法规和上级有关安全管理规定,结合监控中心管理工作实际,特制订本制度。
第二条 本制度适用于监控中心所有人员。
第二章 信息及网络安全管理
第三条 不得将监控中心应用系统的口令、帐号告诉他人,个人应牢记个人所使用系统的口令、帐号,不得窃取或冒用他人的口令、帐号登录系统。
第四条 严格控制各个帐号的权限范围,禁止一切企图越权访问保密信息资源的行为。系统维护员应定期修改各应用系统的口令。
第五条 不得擅自利用情报板发布与大桥无关无关、甚至影响公司声誉或司机安全的信息内容。
第六条 禁止将外来盘片带入监控中心,禁止通过各种途径对监控中心系统或网络进行恶意破坏,禁止私自更改监控系统中程序、配置信息及数据信息。
第七条 未经主管领导许可,不得将监控中心的数据、台帐、报表信息复制到外存储介质中,不得私自打印保密信息。经许可将保密信息转移到磁、纸介质上时,应视同原保密件一样管理,发现毁损时应统一销毁,不得随意丢弃。
第八条 监控中心的网络属于交通专网,严禁将外来电脑接入该网络终端,严禁利用该网络非法窃取交通网内其他资料的行为。
第三章 消防安全管理
第九条 监控中心应保持疏散通道、安全出口畅通,严禁占用疏散通道,严禁在安全出口或疏散通道上布置影响疏散的障碍物。
第十条 严禁随意拉设电线、插座,严禁超负荷用电。电气线路、设备的安装应由专职电工负责,禁止私用电热棒、电炉等大功率电器。
第十一条 严禁在监控中心及机房吸烟,严禁在监控中心及机房点燃明火。
第十二条 监控中心工作人员应熟悉并掌握监控中心消防设施的使用及性能,做到操作有序、准确迅速。
第十三条 监控中心消防设施的使用管理由安全部专职负责,监控中心当班人员每日上班前须对机房及监控中心的消防设施及安全情况进行检查,保持设施整洁、卫生、完好,并做好检查记录。检查中如发现消防设备缺失或其他安全问题,应立即上报监控中心及安全部负责人。
第十四条 如遇火灾,迅速按预案紧急处理,同时立即通知消防中心,并报告上级领导。
第四章 监控设备安全管理
第十五条 监控中心工作人员进入监控中心后应随手关门,并随时检查监控机房及监控大厅两侧入口,确保通道锁闭,禁止无关人员随意进出。
第十六条 监控中心工作人员对各自使用的系统应严格按规程操作,系统维护员应做好每日的设备情况检查,系统一旦出现故障应及时报告,并通知有关部门及时修复,同时做好记录。
第十七条 严禁私自拆卸或蓄意破坏监控中心的硬件设备,严禁在计算机或操作台附近放置可能危及设备安全的物品。

五、监控中心机房管理
机房是支持监控中心各系统正常运行的重要场所。为保证机房设备与信息的安全,保障机房有良好的运行环境和工作秩序,特制定本制度。
第一条 为确保机房安全,根据岗位职责由系统管理员负责对机房内各类设备、操作系统进行安全维护和管理。
第二条 系统管理员应认真履行各项机房监控职责,定期按照规定对机房内各类设备进行检查和维护,及时发现、报告、解决硬件系统出现的故障,保障系统的正常运行。
第三条 机房内各类服务器、网络通信设备、UPS电源、空调等重要设施由专人严格按照规定操作,严禁随意开关。系统管理员的操作须严格按照操作规程进行,任何人不得擅自更改系统设置。
第四条 严格遵守保密制度,数据资料和软件必须由专人负责保管,未经允许、不得私自拷贝、下载和外借;严禁任何人使用未经检测允许的介质(软盘、光盘等)。未经许可任何人不得挪用和外借机房内的各类设备、资料及物品。
第五条 严格控制进入机房人员,非机房人员未经许可不得入内。确有必要进入机房的人员须认真填写《外单位人员出入机房登记表》。并在系统管理员的指导下进行有关操作。对违反操作规程者,系统管理员有权制止和纠正;对不听劝阻造成后果的,要视情节轻重追究责任。
第六条 机房内应保持清洁,定期清扫,严禁在机房抽烟、喝水、吃东西、乱扔杂物、大声喧哗等。
第七条 机房禁止放置易燃、易爆、腐蚀、强磁性物品,禁止任何人将机房内的电源引出挪做他用,确保机房安全。
第八条 系统管理员要经常督促检查本制度执行情况,切实负责机房防火、防盗等安全工作。

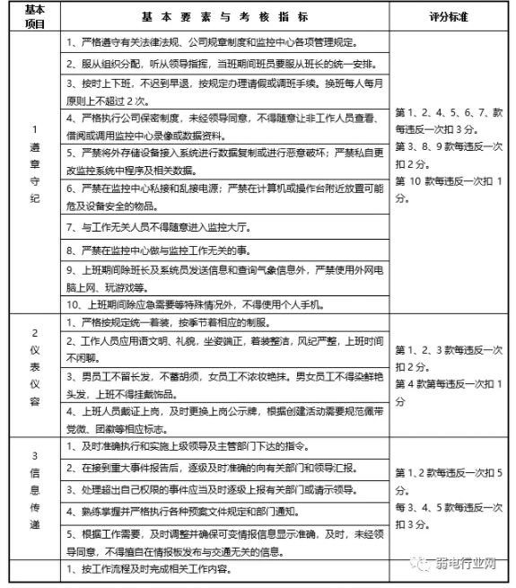
五、监控中心人员考核标准
监控员考核及稽查标准



当然,这其中的一些内容可以根据当前项目的情况及需求进行调整。







