弱电机房设备运维内容有哪些?这九个方面必不可少
数据机房运维是弱电项目中必不可少的一项,机房若没有合理的运维规划,那必将是离乱不远了,时不时的会有网络故障,那么机房运维主要包括哪些方面呢?这几个方面不能少,我们来看下。
1、 系统整体架构
以下内容作为基本 IT 系统信息被首先调查记录,供分析参考使用。
IT 系统架构拓扑图
网络设备配置
---设备型号, IOS 版本, 模块型号和数量,用途
存储系统配置
---设备型号, IO 带宽, Cache 容量,磁盘数量,接入模式,存储容量,LUN 配
置,所属应用
主机系统配置
---设备型号,CPU 配置(类型,主频,数量) ,内存容量,网卡配置(数量,
速率) ,内置硬盘配置(数量,容量,Raid) ,所属应用
数据库软件
---产品名称,版本号,所属应用
中间件软件
---产品名称,版本号,JDK 版本,所属应用
应用系统
---产品名称,版本号,架构平台,系统架构类型
2. 机房环境

以上的条件可以现场观察和询问用户完成。
3. 网络系统
网络设备

防火墙

IPS

IDS

VPN

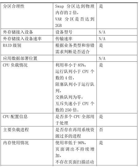
4. 存储系统

5. 主机系统


6. 数据库系统
以 Oracle 数据库为例


7. 中间件系统

8. 应用系统


9. 备份与恢复系统
备份与恢复系统是 IT 系统中重要的容灾措施,IT 系统应该根据自身业务特点选取以下备份与恢复方案。
1.备份系统
设备系统备份:
部件的冗余
---包括网络设备,主机设备,存储设备内部部件的冗余,保证在设备本身避免单点故障。
设备的冗余
---网络层设备冗余包括交换设备的 HA 和线路冗余, 交换设备的 HA 可以实现故障发生时自动切换。
---主机层设备冗余可以采用冷备与热备两种方式, 热备即主机集群, 实现故障发生时自动切换。
---存储层的设备冗余指阵列间的镜像和异地复制方案。
数据系统备份:
系统级归档备份
---一般采用磁带备份方式,备份设备可选取磁带机或磁带库
---制定备份策略,可以按一段时间周期,将完全备份、增量备份和差分备份组合使用制定备份策略。
---系统级归档备份的备份数据与在线生产数据存在备份间隔差异, 对数据库数据采用这种备份时应将数据库设置为归档模式,来消除这种差异,保证数据的完整性。
存储级数据备份
---本地镜像
---同城容灾镜像
---异地数据传输,分为同步和异步模式。
应用系统备份:
应用系统备份基于网络备份,主机系统备份和数据备份的整合,方案中涉及以下因素:
本地应用系统备份,远程应用系统备份
手动应用切换,自动应用切换
应用系统备份是备份方案中级别最高的备份形式,而其中自动应用切换的远程系统备份方案则是最高级备份方案,保证应用的完整性。
2.恢复系统
备份系统完成 IT 系统的容灾保证的一般工作, 恢复的成功与否是衡量备份方案有效的唯一标志。
备份是多次重复工作,而恢复操作则较少发生,这种情况下,验证备份有效性就尤为重要。通过制定以下策略与措施,保证恢复策略的有效性:
制定恢复应急预案
制定恢复流程
定期进行巡检、培训与演习









