微信公众号
弱电行业网
扫码关注公众号
频道地图
增值服务
服务介绍 服务对比 建站服务 精美商铺
排名推广 积分商城意见反馈联系我们
发产品
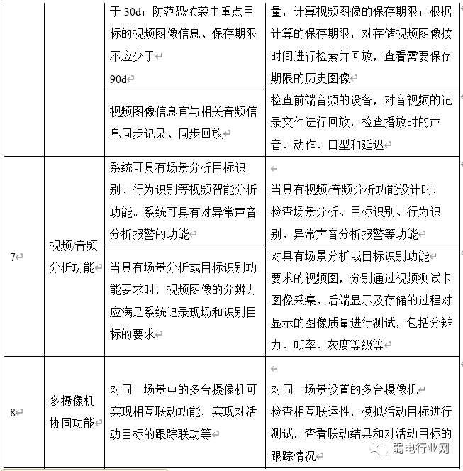
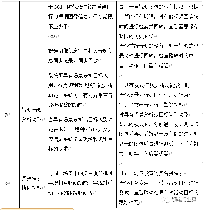
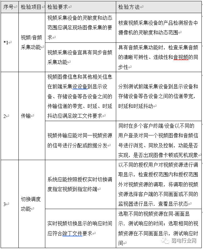
视频监控系统的检验项目、检验要求及检验方法应符合表有哪些内容,我们来通过下面的表详细了解下。
入驻
企业入驻成功 可尊享多重特权
入驻热线:158-7146-9462
请手机扫码访问
小程序
小程序更便捷的查找产品
为您提供专业帮买咨询服务
请用微信扫码
公众号
微信公众号,收获商机
微信扫码关注
顶部