智慧城市公共基础设施主要有哪些内容?
智慧城市公共基础主要有哪些内容?
1、基础设施:一是建设吴川市城市指挥中心,包括三个方面:指挥中心建设、智能化配套系统建设以及机房配套系统建设,实现一体化的城市日常运营指挥与城市应急响应的综合处理、分析、研判、调度功能,全方位智慧化的管理运营城市。二是基础网络建设,对政务外网升级改造,全面提升吴川市政务外网承载能力、覆盖面和安全运维管理水平,实现“一张网、一片云、云网融合”,逐步构建覆盖市、镇街、村(居)的集政务外网、互联网融合的一张网络,落实电子政务外网的网络安全体系建设,保障数据安全,同时,整合教育专网接入电子政务外网,保障吴川市各学校教育业务工作开展。
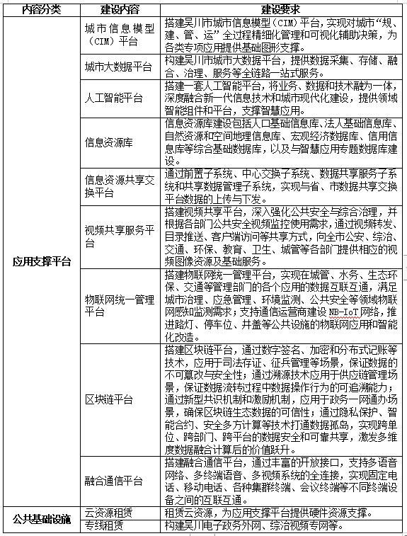
2、应用支撑平台:一是搭建以“一网统管”县(市、区)级基础平台标准版为基础,城市运行体征管理系统和城市数据决策业务分析模型为核心的智慧城市运营管理平台。二是搭建吴川市城市信息模型(CIM)平台,实现对城市“规、建、管、运”全过程精细化管理和可视化辅助决策,为各类专项应用提供基础图形支撑。三是构建吴川市城市大数据平台,提供数据采集、存储、融合、治理、服务等全链路一站式服务。四是搭建一套人工智能平台,将业务、数据和技术融为一体,深度融合新一代信息技术和城市现代化建设,提供领域智能组件和平台,支撑智慧应用。五是搭建信息资源库,包括人口基础信息库、法人基础信息库、自然资源和空间地理信息库、宏观经济数据库、信用信息库等综合基础数据库,以及与智慧应用专题数据库建设。六是通过前置子系统、中心交换子系统、数据共享服务子系统和共享数据管理子系统,实现与省、市数据共享交换平台数据的上传与下发。七是搭建视频共享平台,深入强化公共安全与综合治理,并根据各部门公共安全视频监控使用需求,通过视频转发、目录推送、客户端访问等共享方式,向全市公安、综治、交通、环保、教育、卫生、城管等各部门提供相应的视频图像资源及基础服务。八是搭建物联网统一管理平台,实现在城管、水务、生态环保、交通等管理部门的各个应用里数据互联互通,满足城市治理、应急管理、环境监测、公共安全等领域物联网感知监测需求;支持通信运营商建设NB-IoT网络,推进路灯、停车位、井盖、等公共设施的物联网应用和智能化改造。九是搭建区块链平台,通过数字签名、加密和分布式记账等技术,应用于司法存证场景,保证数据的不可篡改与安全性;通过溯源技术应用于供应链管理场景,保证数据流转过程中数据操作行为的可追溯能力;通过新型共识机制和激励机制,应用于政务一网通办场景,确保区块链生态数据的可信性;通过隐私保护、智能合约、安全多方计算等技术打通数据孤岛,实现跨单位、跨部门、跨平台的数据安全和可靠共享,激发多维度数据融合计算后的价值跃升。十是搭建融合通信平台,通过丰富的开放接口,支持多语音网络、多终端语音、多视频系统的全连接,实现固定电话、移动电话、各种集群终端、会议终端等不同终端设备之间的互联互通。
3、公共基础设施:一是租赁政务云资源,为应用支撑平台提供硬件资源支撑。二是租赁吴川政务外网专线与教育专网专线,整合教育专网接入电子政务外网。
吴川市新型智慧城市建设项目公共设施分册,建设内容包括基础设施建设(城市指挥中心和基础网络)、应用支撑平台建设(城市运营管理平台、城市信息模型(CIM)平台、城市大数据平台、人工智能平台、信息资源库、信息资源共享交换平台、视频共享服务平台、物联网统一管理平台、区块链平台和融合通信平台等)、公共基础设施(云资源租赁、专线租赁)等两个方面,具体建设内容如下表:










