智慧政务包括那些软硬件?
新型智慧城市建设项目智慧政务分册总体建设任务包括:
通过智慧政务专题建设,优化当前吴川一网通办服务能力、健全信息化项目管理机制、完善档案管理保障体系,加强精准征兵管理。
1.优化一网通办。构建政府各部门、直属机构信息发布的总平台,形成吴川市政府通过互联网对外宣传和为民服务的总窗口。建设政务服务大厅与政务服务网深度融合,大厅设立综合窗口,可办理大部分依申请、公共服务事项、便民服务事项,一窗受理将数据实时传送至政务服务网办理,建设更加智慧的市智慧政务服务大厅以及街镇级便民服务中心,实现“一网通办”,提升数字化政府形象。
2.健全项目管理机制。按照我市数字政府改革建设工作部署,实现政务信息化项目由条线化管理向整体化管理转变、由政府投资建设向购买服务转变,进一步规范项目立项、采购、实施和监督管理,建立高效、协同、有序的一体化项目管理机制。
3.完善档案管理保障体系。将档案数据进行备份,对载体进行整个生命周期的智能管控。备份档案数据,减少因存储载体因素而无法读取的风险,保证电子档案长期真实、有效、可读,防止档案数据受损害,保障档案信息服务的可延续性,保障电子资源的共享,保障灾后档案数据恢复,同时利用日志审计技术、数据库审计技术等对在云端中进行备份的数据进行保护。
4.加强精准征兵管理。以征兵需求为导向,贴合部队征兵需求,以海量的应征青年数据为基础,建立新兵能力数值模型,提供应征青年全维度数据分析,辅助部队精准征兵。
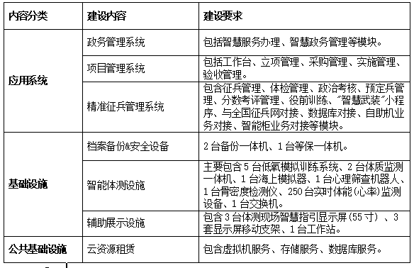
吴川市新型智慧城市建设项目智慧政务分册,建设内容包括应用系统建设、基础设施建设、公共基础设施等三个方面,具体建设内容如下表:

1、应用系统
序号 | 系统/模块名称 | 单位 | 数量 |
一 | 政务服务系统 | ||
1 | 智慧服务办理 | ||
1.1 | 事项查询 | 项 | 1 |
1.2 | 事项申请 | 项 | 1 |
1.3 | 服务评价 | 项 | 1 |
1.4 | 缴费服务 | 项 | 1 |
1.5 | 物流服务 | 项 | 1 |
1.6 | 热线服务 | 项 | 1 |
1.7 | 材料上传 | 项 | 1 |
1.8 | 办事指南 | 项 | 1 |
1.9 | 智能导航 | 项 | 1 |
1.10 | 智能导办 | 项 | 1 |
1.11 | 精准推送 | 项 | 1 |
1.12 | 市民主题服务 | 项 | 1 |
1.13 | 企业主题服务 | 项 | 1 |
1.14 | AI智能助手 | 项 | 1 |
2 | 智慧政务管理 | ||
2.1 | 动态事项管理 | 项 | 1 |
2.2 | 统一支付 | 项 | 1 |
2.3 | 物流管理 | 项 | 1 |
2.4 | 窗口行为管控 | 项 | 1 |
2.5 | 监控视频对接 | 项 | 1 |
2.6 | 绩效考核 | 项 | 1 |
二 | 信息化项目管理系统 | ||
1 | 工作台 | 项 | 1 |
2 | 立项管理 | 项 | 1 |
3 | 采购管理 | 项 | 1 |
4 | 实施管理 | 项 | 1 |
5 | 验收管理 | 项 | 1 |
三 | 精准征兵管理子系统 | ||
1 | 征兵管理 | 项 | 1 |
2 | 体检管理 | 项 | 1 |
3 | 政治考核 | 项 | 1 |
4 | 役前训练 | 项 | 1 |
5 | 分数考评管理 | 项 | 1 |
6 | 预定兵管理 | 项 | 1 |
7 | "智慧武装"小程序 | 项 | 1 |
8 | 与全国征兵网对接 | 项 | 1 |
9 | 数据库对接 | 项 | 1 |
10 | 自助机业务对接 | 项 | 1 |
11 | 智能柜业务对接 | 项 | 1 |
2、基础设施
序号 | 设备名称 | 主要参数要求 | 单位 | 数量 |
一 | 档案中心安全&备份设施 | |||
1 | 等保一体机 | 标准机架式设备,包含运维安全管理系统软件 | 台 | 1 |
2 | 备份一体机 | 50TB存储空间,4*1GE电口,含备份管理软件,支持无限备份客户端数量,支持数据库备份和回复,实现操作系统下的整机备份和裸机恢复,支持文件备份和恢复。 | 台 | 2 |
二 | 智能体测设施 | |||
1 | 低氧模拟训练系统 | 最高模拟海拔高度:6400米,14%氧含量下的空气流量:6000L/h,11.5%氧含量下的空气流量:5500L/h,9.6%氧含量下的空气流量:2500L/h。 | 台 | 5 |
2 | 体质监测一体机 | 检测项目包含:肺活量、俯卧撑、台阶实验、纵跳、体脂肪、体脂率、肌肉重量等。 | 台 | 2 |
3 | 海上模拟器 | 可以恒定的转速和上下摆动速度得出的应征青年数据,测试中同时监测血压血糖等数据。 | 台 | 1 |
4 | 心理筛查机器人 | 采集对象的头颈部30秒钟高帧率视频影像,测量影像中人脸部大约500万个运动像素点的振幅和振动频率。 | 台 | 1 |
5 | 骨密度检测仪 | 可测量桡骨、胫骨、指骨等多部位,支持智能语言播报,自动搜索最佳信号。 | 台 | 1 |
6 | 实时体能(心率)监测设备 | 高精度心率臂带:IP67防水防尘,不少于8小时续航,三段心率区间。 | 台 | 250 |
7 | 交换机 | 交换容量≥330Gbps,包转发率≥130Mbps,48端口千兆以太网电口,4个千兆光口。 | 台 | 1 |
三 | 辅助展示设备 | |||
1 | 体测现场智慧指引显示屏(55寸) | 液晶显示屏,超高清4K,触摸屏,色域72%,对比度5000:1,不小于55寸。 | 台 | 3 |
2 | 显示屏移动支架 | 可支撑55-100英寸显示屏,360度移动。 | 件 | 3 |
6 | 工作站 | I5+16G+固态240G/机械1000G+独立显卡+23寸显示器。 | 台 | 1 |
3、公共基础设施
序号 | 名称 | 服务配置/等级 | 单位 | 数量 |
(一)虚拟机服务费 | ||||
1 | Vcpu | 虚拟机服务(2 vCPU/单位) | 2vCPU | 9 |
2 | 内存 | 虚拟机服务(4G内存/单位) | 4G | 18 |
(二)存储服务费 | ||||
1 | 块存储 | 普通IO云硬盘,单盘最大IOPS为800(适用于大容量、读写速率中等、事务性处理较少等应用场景) | 100GB | 5 |
(三)备份 | ||||
1 | 数据备份 | 热备份服务。提供云平台主机承载的应用文件、数据库,以及云主机的数据备份和恢复服务,预防系统故障或数据丢失风险 | 1TB | 5.6 |
(四)Mysql分布式数据库服务费 | ||||
1 | Vcpu | 实例服务(2核/单位) | 2vCPU | 13 |
2 | 内存 | 实例服务(4G内存/单位) | 4G | 25 |
3 | 存储 | 实例服务(100G存储/单位) | 100GB | 4 |
备注:本项目需提供以上需求3年租赁服务。 | ||||








