智慧医疗有哪些系统?包括哪些内容?
新型智慧城市建设项目医疗分册总体建设任务包括:
智慧医疗主题是吴川市新型智慧城市的一个建设主题,通过运用大数据、云计算、区块链、人工智能等新一代信息技术,实现专题可视化、业务可视化管理等多维信息的融合展示,向业务管理者提供足够的数据支持与资料参考,为疾控业务决策工作提供全面、准确的数据支撑,总体建设任务是建设疾控公共应用管理平台与全民健康信息平台支撑本区域疾控信息化管理和医疗健康科学决策。
全面地呈现应急管理防控工作的总体情况,对接卫健、海关航空、市场监管、交通运输、文旅、应急等领域主管部门,获取防疫应急关键数据,集约化展示事项、人员、物资等基本信息,跟踪各环节状态信息,并对各流程中异常的信息进行预警,一体化呈现疫情防控业务工作各环节开展情况,辅助领导纵观疫情防控工作动态。基于协同机制和汇聚的各类数据,实现疫情防控总体流程展示,辅助实现基于“一张网、一个平台、一张图”的疫情防控智能指挥和调度。
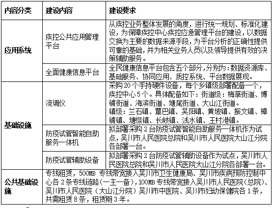
吴川市新型智慧城市建设项目医疗分册,建设内容包括应用系统建设、基础设施建设、公共基础设施等三个方面,具体建设内容如下表:











