智慧教育项目如何做?有哪些智能化系统?
智慧城市建设项目智慧教育分册总体建设任务包括:
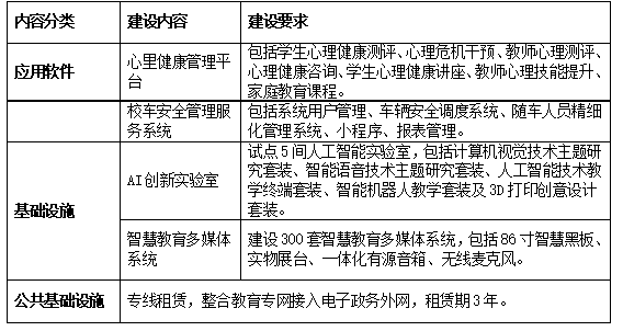
智慧教育硬件设施建设,包括建设300套智慧教育多媒体系统以及试点5间人工智能实验室,强调学生动手实践,引导学生进行思考,充分发挥学生在人工智能教育中的主体地位,让学生在项目式教学中有更多的自我发挥空间,提升学生对人工智能技术的兴趣。
智慧教育应用系统开发,包括建设心理健康管理平台,关注师生心理健康和素养,提升吴川教育核心竞争力;建设校车安全管理服务系统,实现校车安全驾驶规范、车辆状态管理、学生乘客安全管理。
吴川市新型智慧城市建设项目智慧教育分册,建设内容包括应用系统建设、基础设施建设、公共基础设施等三个方面,具体建设内容如下表:














