微信公众号
弱电行业网
扫码关注公众号
频道地图
增值服务
服务介绍 服务对比 建站服务 精美商铺
排名推广 积分商城意见反馈联系我们
发产品
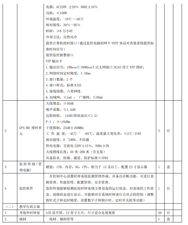
我们来看下,时钟系统涉及那些设备清单,这个以某个招标文件为例
通过这个清单,我们就可以详细了解时钟系统的设备。
入驻
企业入驻成功 可尊享多重特权
入驻热线:158-7146-9462
请手机扫码访问
小程序
小程序更便捷的查找产品
为您提供专业帮买咨询服务
请用微信扫码
公众号
微信公众号,收获商机
微信扫码关注
顶部