1.17 亿元、华为、华海智汇中标禅城区城市大脑项目
一、项目概况与建设内容
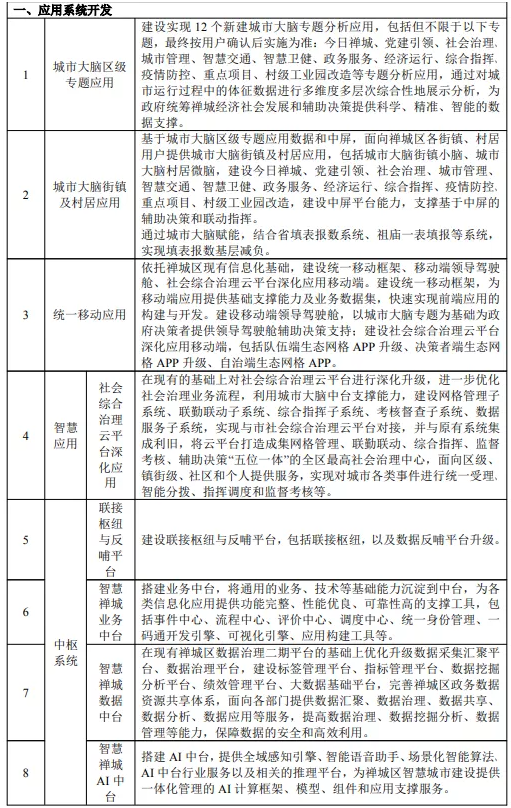
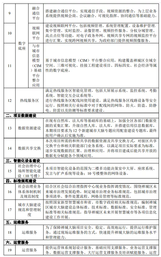
项目建设规模为一个“1+N+1+1”的城市大脑体系架构,包括1个城市大脑多专题分析应用,N个智慧应用(社会综合治理云平台深化应用等),1个城市中枢系统,1个城市数字底座以及热线服务区、社会治理中心场所智能化建设等内容。为全区部门提供城市运行监测、态势感知、指挥调度、决策分析能力,为全区社会治理等业务领域提供技术支撑。




三、中标结果

可以点击文末”阅读原文“查看详细招标采购文件(非常标准的一份招标文件,经常招投标的弱电朋友可以看下)。
http://ggzy.foshan.gov.cn/attachment/0/184/184365/4832721.pdf








