腾讯云:3395万元中标重庆市万州经开区智慧园区建设项目(一期)
12月23日,重庆市万州经开区智慧园区建设项目(一期)中标(成交)结果公告,中标供应商:腾讯云计算(北京)有限责任公司,中标金额:3395万元。
项目名称:万州经开区智慧园区建设项目(一期)
预算金额:3612.06万元
建设目标:
智慧园区与万州智慧城市大平台有机结合,着眼万州经开区产业发展实际需求,按照以产筑基、以城为核、产城互动的发展理念,根据产业发展需求,通过对城市建设进行科学规划、建设推动产城融合,提升城市品质和地位。
通过智慧园区实现信息化基础设施保障能力全面提升,建成智慧园区管理、服务平台,实现对区内所有规上企业信息采集、远程服务等,加速产业集聚,园区内生经济动力和公共服务能级显著增强,协助园区实现“产业发展智能化、建设管理精细化、服务功能专业化、基础设施网络化”,建成具备万州发展特色,为产业提供支撑的、与智慧万州协同发展的智慧园区。
建成泛在互联的智能基础设施。依托智慧万州建设中已具备的机房、服务器、网络管线等资源,以及原有经开区循环经济体项目,持续推动环保、人员管理、危险车辆监控,安居房管理等领域硬件设施智能化设备补点与升级改造。
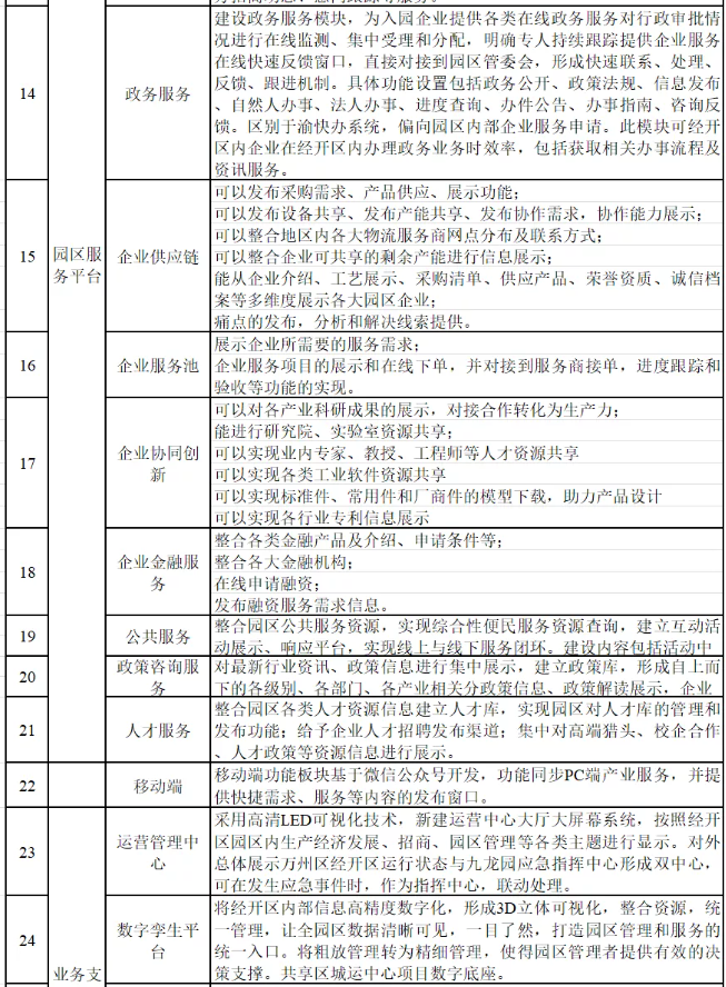
高峰园建设智慧园区运营管理中心,实现园区系统统一管理、统一维护、统一运营。
园区运营平台基于数字孪生、三维仿真技术,将园区运营感知(摄像头等IOT传感器)、业务管理(规划、经济、警务等城市职能管理)进行集成整合,打破业务和数据孤岛,实现城市实时招商。园区各企业PaaS基础支撑平台集约化建设、开放式运营,简化企业产品开发环境、业务运行环境部署周期、降低成本、提高安全性。可视化运营、物联控制、模拟预测,为园区运营管理者提供高效、易用、可视化的操作系统,为园区数字化提供三维可视化管理和规划辅助决策。、
建设内容:


中标供应商:腾讯云计算(北京)有限责任公司
中标金额:3395万元









