什么是等级保护?二级、三级等保要求对比,都需要用什么设备?
什么是等级保护?在项目中我们经常会遇到,尤其是二级、三级等保,那么他们有何区别与要求呢?二级、三级等保都用什么设备呢?本期我们一起来总结下等级保护相关内容。
什么是等级保护
在网络安全等级保护2.0国家标准(等保2.0)中,信息安全等级保护分为五级,分别是第一级(自主保护级)、第二级(指导保护级)、第三级(监督保护级)、第四级(强制保护级)和第五级(专控保护级),一至五级等级逐级增高。
虽然等保分为五个级别,但实现项目落地的都是二、三和四级,最低的一级单位作为建议,也是可以自行备案,但是作用不大。最高的等保五级信息系统受到破坏后,会对国家安全造成特别严重损害,这类系统一般都涉及国家秘密,等级保护体系无法担此重任,所以也不会用。现阶段普遍需要第三方测评机构测评的是第二级和第三级。
二级、三级等保的要求区别对比
现在普遍用的是第二级和第三级,那么第二级与第三级的要求有何区别呢?
| 二级等保和三级等保要求对比 | |||
| 技术要求项 | 二级等保 | 三级等保 | |
| 物理安全 | 物理位置选择 | 1、机房和办公场地应选择在具有防震、防风和防雨等能力的建筑内 | 1、机房和办公场地应选择在具有防震、防风和防雨等能力的建筑内 |
| 2、机房场地应避免设在建筑物的顶层或地下室,否则应加强防水和防潮措施 | 2、机房场地应避免设在建筑物的顶层或地下室,否则应加强防水和防潮措施 | ||
| 物理访问控制 | 1、机房出入口应安排专人值守或配置电子门禁系统、控制、鉴别和记录进入的人员 | 1、机房出入口应安排专人值守或配置电子门禁系统、控制、鉴别和记录进入的人员 | |
| 防盗窃和防破坏 | 1、应将设备或主要部件进行固定,并设置明显的不易除去的标识 | 1、应将设备或主要部件进行固定,并设置明显的不易除去的标识 | |
| 2、应将通信线缆铺设在隐蔽安全处 | 2、应将通信线缆铺设在隐蔽安全处 | ||
| 3、应设置机房防盗报警系统或者设置有专人值守的视频监控系统 | |||
| 防雷击 | 1、应将各类机柜、设施和设备等通过接地系统安全接地 | 1、应将各类机柜、设施和设备等通过接地系统安全接地 | |
| 2、应采取措施防止感应雷,例如设置防雷保安器或过压保护装置等。 | |||
| 防火 | 1、机房应设置火灾自动消防系统,能够自动检测火情,自动报警,并自动灭火 | 1、机房应设置火灾自动消防系统,能够自动检测火情,自动报警,并自动灭火 | |
| 2、机房及相关的工作房间和辅助房应采用具有耐火等级的建筑材料 | 2、机房及相关的工作房间和辅助房应采用具有耐火等级的建筑材料 | ||
| 3、对应机房划分区域进行管理,区域和区域之间设置隔离防火措施 | |||
| 防水和防潮 | 1、应采取措施防止雨水通过机房窗户、屋顶和墙壁渗漏 | 1、应采取措施防止雨水通过机房窗户、屋顶和墙壁渗漏 | |
| 2、应采取措施防止机房内的水蒸气结露和地下积水转移与渗漏 | 2、应采取措施防止机房内的水蒸气结露和地下积水转移与渗漏 | ||
| 3、应安装对水敏感的检测仪表或元件,对机房进行防水检测和报警 | |||
| 防静电 | 1、应采用防静电地板或地面采用必要的接地防静电措施 | 1、应采用防静电地板或地面采用必要的接地防静电措施 | |
| 2、应采取措施防止静电的产生,;例如采用静电消除器,佩戴防静电手环 | |||
| 温湿度控制 | 1、应设置温湿度自动调节设施,使机房温湿度的变化在设备运行所允许的范围之内 | 1、应设置温湿度自动调节设施,使机房温湿度的变化在设备运行所允许的范围之内 | |
| 电力供应 | 1、应在机房供电线路上配置稳压器和过电压防护设备 | 1、应在机房供电线路上配置稳压器和过电压防护设备 | |
| 2、应提供短期的备用电力供应,至少满足关键设备在断电情况下的正常运行要求 | 2、应提供短期的备用电力供应,至少满足关键设备在断电情况下的正常运行要求 | ||
| 3、应设置冗余或者并行的电力线缆线路为计算机系统供电 | |||
| 电磁防护 | 1、电源线和通信线缆应隔离铺设,避免互相干扰 | 1、电源线和通信线缆应隔离铺设,避免互相干扰 | |
| 2、对应关键设备实施电磁屏蔽 | |||
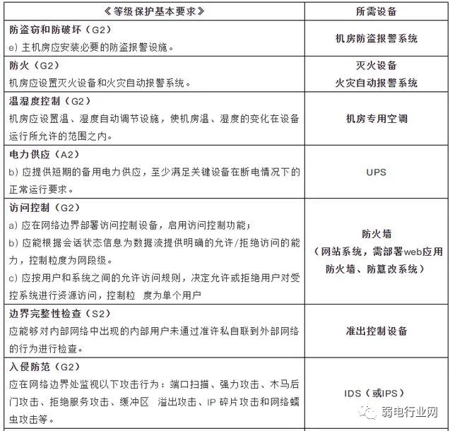
二级与三级等保所需设备
上面我们了解清楚了等保2级与3级的要求区别,那么落实到具体,他们都需要什么样的设备呢?
二级等保要求及所需设备

三级等保要求及所需设备













