做弱电项目,这九个流程至关重要:管理、施工、验收、材料、竣工等,项目经理必知
2021年的最后一天,我们来梳理及总结下项目流程。
做项目,了解施工标准很重要,但熟悉管理、实施、竣工、验收流程更加重要,一个优秀项目经理必须对项目中的各种流程了然于胸,才能把控项目进度、各个环节的验收与管理,平时在我们弱电VIP技术群中,也经常有项目经理讨论到。

弱电智能化项目,流程有很多,这九个流程是基础,也是核心,我们本期一起了解下。
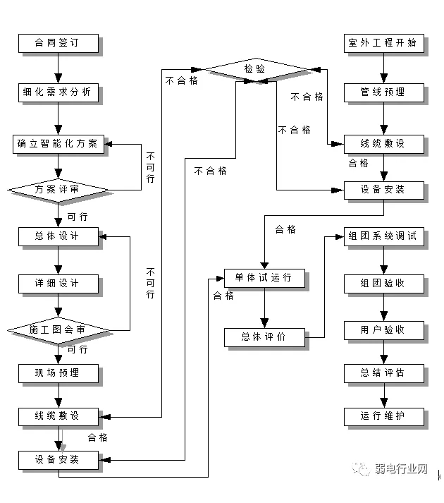
一、施工管理流程图

二、施工图设计审核流程
所有图纸由设计组提供给技术负责人,由技术负责人组织有关人员进行图纸会审,图纸会审过后,报项目经理审批。
完成的图纸应包括:
Ø 图纸目录
Ø 图纸设计说明
Ø 设备清单及目录
Ø 系统图
Ø 平面图
Ø 详细施工图
Ø 相关工种
Ø 施工图设计配合备忘录

三、施工图更新流程
根据现场及需求发生修正或更改,由施工组或业主提出,并交项目组会审,图纸会审参照施工图的审核流程,更新后的图纸由技术经理、设计人员、项目经理会签,后交业主确认,所有修正应在十天内完成确认程序。

四、设备验货流程
设备进工地现场后,必须按照程序立即向业主提出验收申请,经项目部、监理和业主验收后才可以进场施工。对于未取得批准擅自安装施工,出现不合格产品由项目部负责一切后果。

五、总体实施流程

六、 组团细化实施流程

七、验收流程
1、隐蔽工程验收
所谓隐蔽工程是指那些在施工过程中上道工序的工作结果被下道工序所掩盖,而无法进行复查的工程部位。
例如,综合布线工程安装中的埋设线管、直埋电缆、接地极等。因此,这些工程在下道工序施工前,应通知建设单位代表进行隐蔽工程检查验收,并认真办理好隐蔽工程验收手续。
隐蔽工程记录,是以后工程合理使用、维护、改造、扩建的一项主要技术资料,必须纳入技术档案。各施工组必须在工程完成后立即提出,未通过验收的一律作为未完成处理。
2、分项工程验收
工程在某阶段工程结束,或某一分项工程完工后,由项目部会同业主、监理和顾问进行分项工程验收。综合布线安装工程项目完成后,要严格按照有关的质量标准、规程、规范进行交接试验,试运转和联动试运行等各项工作,并做好签证验收记录,归入工程技术档案。分项验收后,其总系统或工程仍须通过验收,方为完成。
3、完工验收
工程完工验收是对综合布线工程安装、企业生产、技术活动成果,进行一次综合性的检查验收。
工程建设项目通过竣工验收后,就可投产使用形成生产能力。因此,在工程正式验收前,应由施工单位进行预验收,检查有关的技术资料、工程质量,发现后及时做好处理。完工验收工作应由业主负责组织,根据工程项目的性质、大小,分别由施工单位以及有关人员共同进行。所有建设项目均须按单位工程严格遵照国家规定进行验收、评定质量等级,办理验收手续,归入工程技术档案。不合格的工程不能验收和交付使用。

八、 竣工验收文件资料内容
1 工程合同技术文件;
2 竣工图纸:
1)设计说明;
2)各子系统系统图;
3)设备布置及管线平面图;
4)相关监控设备电气接线图;
5)中央控制室设备布置图;
6)设备清单;
7)各系统点表等。
3 系统设备产品说明书;
4 系统技术、操作和维护手册;
5 设备及系统测试记录:
1) 设备测试记录;
2)系统功能检查及测试记录;
3)系统联动功能测试记录。
6 其他文件:
1)工程实施及质量控制记录;
2)相关工程质量事故报告表。
必要时各子系统可分别进行验收,验收时应作好验收记录,签署验收意见。
九、完工验收及其文件依据
每一个新建的弱电工程,按照批准的设计文件所规定的内容基本完成,主要工艺设备安装配套,经联动试运行合格,且已具备必要的设施,能满足投入使用要求,即可及时组织完工验收。安装工程仅是完工验收内容的一部分。
其中,若分项工程内的单体设备或部分设施已具备独立运行或使用条件,若以后的工程停建,均可由业主提出,经双方协商同意,也可进行中间完工验收,并办理完工验收证书。
工程安装项目的完工须备齐文件依据。其中包括:
1、分项工程完工一览表:
工程的编号、名称、地点、建筑面积、开竣工日期及简要的工程内容。
2、设备清单:
设备的名称、规格、型号、数量、重量、价格、制造厂以及设备的备品、备件和专用工具。
3、工程竣工图:
在施工中,如设计变更程度不大时,是以原设计图纸、设计变更文件及施工单位的施工说明作为竣工图;设计变更较大时,要由设计单位另绘安装工程图,然后由施工单位附上施工说明,作为竣工图。
4、设备、材料证书:
设备、材料(包括半成品、构件)的出厂合格证(质量鉴定书)及说明书、试验调整记录等。
5、隐蔽工程记录:
隐蔽工程记录须有建设单位签证。
6、质量检验和评定表:
施工自检记录及质量监督部门的工程项目检查评定表。
7、调试报告:
对系统进行装置分项、系统联动调试报告和试验记录。
8、整改记录:
设备的整修更改记录以及质量事故的处理记录。
9、情况说明:
合理化建议和材料代用说明与签证。
10、未完工程的明细表:
少量允许的未完工程需列表说明









