怎样才能达到等保2.0的三级标准?这个清单详解等保三级
上次我们发布了关于什么是等级保护?二级、三级等保要求对比,都需要用什么设备?有朋友留言希望出一期关于等保三级的内容,因为等保三级是目前应用最广,同时也是我们弱电人项目中常用到等保安全等级,可以说是不得不知,在我们弱电VIP技术群中也经常讨论到相关内容。

本期我们一起来详细了解下等保2.0的三级标准通用标准,提到等保三级,不得不了解等保一级、二级,那么我们就从等保一级、二级、三级做对比。
一、等保2.0三级标准详解
本标准取自于以下标准:
网络安全等级保护基本要求(GB/T22239-2019)
网络安全等级保护设计技术要求(GB/T25070-2019)
从等保第一级、第二级、第三级,安全级别在逐步增加,总结于下面表格,可以对比了解,下面表格中着重加黑的是相比前一级别基础上增加的新要求。



















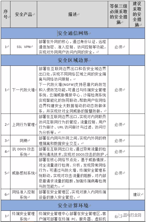
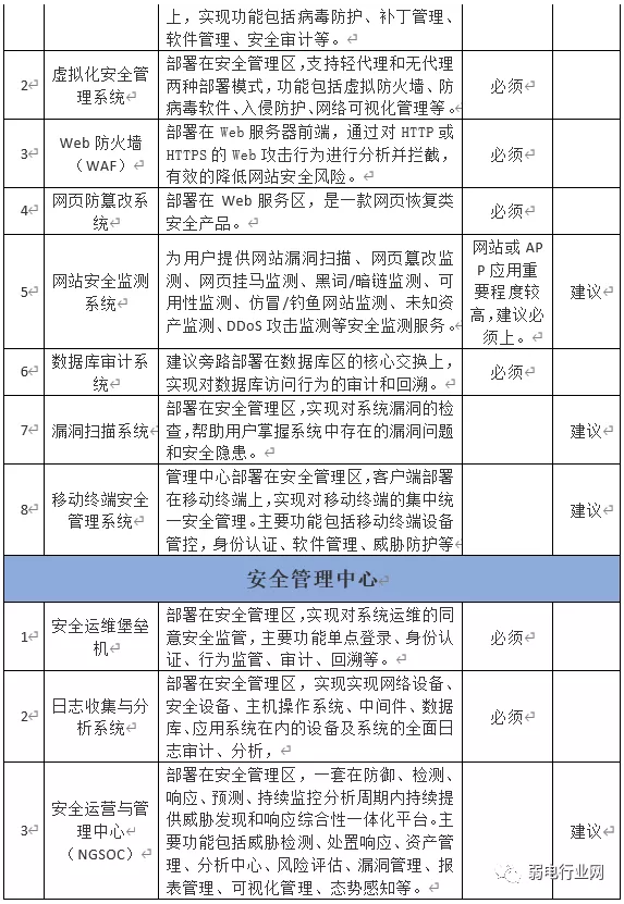
二、示例:医疗等保2.0等保三级建设清单
我们来通过一个实例,看一下医疗等保2.0三级的设备要求。











