1月28日,无锡市公共资源交易中心锡山分中心关于智慧城市一期的中标公告,中标供应商:朗新数据科技有限公司、成都四方伟业软件股份有限公司、江苏中科惠软信息技术有限公司、江苏中科新瑞科技股份有限公司(联合体),中标金额:7350.3368万元。锡山智慧城市一期项目建设遵循“资源整合、数据融合、业务协同、整体运营、迭代创新”的理念和思路,构建面向未来的“数字底座+城运中心+场景应用”框架体系。以提升城市治理能力为重点,以体制机制创新为保障,遵循全市一体化的建设原则,构建“建运结合、上下联动”的智慧城市建设运营模式和架构体系。基本建成一个数字底座,构筑智慧城市建设与运营的基础支撑环境;建设应急管理和产业大脑两个智慧应用,应急管理依托应急数据资源池,支撑各类应急业务系统和数据分析应用,提供事前、事发、事中和事后四个阶段的决策支持;产业大脑精准掌握全区产业发展现状,同时深度挖掘剖析全区产业数据资源,建立产业现状、分析决策、监控预警功能,摸清全区产业家底,也为政府部门的产业决策及规划计划提供分析依据和辅助支撑,有效助力精准招商,促进产业布局优化和产业结构调整。将区域社会治理、智慧城管、智慧交通(车联网)、数字政务、产业大脑、应急管理等六大智慧应用接入数字底座,实现数字底座对六大智慧应用赋能,推进数据互通、业务协同;打造一个城运中心,综合呈现社会治理、产业大脑、政务服务、城市管理等领域的总体运行态势,以“高效处置一件事”为核心,构建跨部门、跨层级(覆盖区本级及下辖街道)的综合指挥调度体系,初步实现对城市运行状态的动态监测、快速分析、迅捷处置,打造数字生态“锡山示范”和城市治理“区域引领”,推动锡山数字化转型,助力新型智慧城市建设,提升锡山区社会治理体系和治理能力现代化水平。锡山智慧城市一期项目的建设内容包括:构建锡山数字底座,采购云资源服务;新建应急管理和产业大脑两大智慧应用;实现数字底座对六大智慧应用的赋能;打造一个城运中心;建设数据安全管理技术体系。1、充分利用市级数字底座的建设成果,结合锡山实际,构建统分结合、上下协同一体化的锡山数字底座,内容包括公共服务支撑平台、大数据汇聚平台和视频态势感知平台。采购云资源服务,包括计算资源、存储资源、网络环境、网络及信息安全环境等基础设施资源的服务,为锡山智慧城市一期项目提供基础环境支撑。3、数字底座为区域社会治理、智慧城管、智慧交通(车联网)、数字政务、产业大脑、应急管理六大智慧应用赋能。4、建设包含城运大屏可视化、综合指挥调度体系和安全生产管理模型分析支撑平台的城运中心。
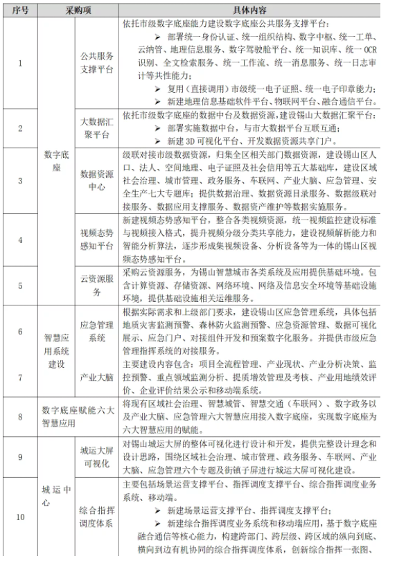
具体内容见下表:

锡山智慧城市一期项目建设基于“数字底座+城运中心+场景应用”的体系,打造智慧城市“锡山样板”,总体架构图如下:中标供应商:朗新数据科技有限公司、成都四方伟业软件股份有限公司、江苏中科惠软信息技术有限公司、江苏中科新瑞科技股份有限公司(联合体)