内蒙古联通投诉,原中移集成中标近2千万项目被废标
2月22日,中国政府采购网公布了一则采购项目的投诉处理结果。
内蒙古联通对代理机构就项目作出的质疑答复不满提起投诉,财政部发出公告称投诉事项成立,责令重新开展采购活动。

接下来,咱们就来看看这是一个怎么样的项目?内蒙古联通又因何进行投诉?
项目基本详情
该项目为呼和浩特铁路公安局2021-2023年度移动警务终端通讯服务采购项目,于2021年10月15日发布采购公告。
项目预算金额为1980.00万元,拟遴选1家合格的供应商,为采购人提供包括满足功能需要的通讯服务并提供配套的终端设备,提升呼和浩特铁路公安信息化水平,提升执勤执法的工作效率,推进移动执法、移动办公等新型警务应用,实现“每警一端”目标,构建精准勤务模式,促进警务流程再造。服务期为自合同签订之日起3年。
中标情况:
在接下来的2021年11月05日,呼和浩特铁路公安局2021-2023年度移动警务终端通讯服务采购项目公布了中标候选人,中移系统集成有限公司以1949.8656万元的报价拿下了该项目。

而在2022年2月18日,该项目发布了废标公告,项目终止的原因为经财政部确认,本项目做废标处理。

废标原因:
投诉成立,做废标处理
内蒙古联通因对代理机构就本项目作出的质疑答复不满,向财政部提起投诉。投诉事项为:在唱标过程中,中移公司承诺提供的多项增值延伸服务,采购人不应接受,也不应额外加分。
随后,财政部认定投诉事项成立,责令重新开展采购活动。同时责令采购人、代理机构就招标文件编制违法的问题进行整改。
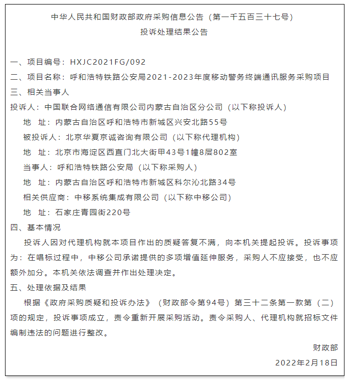
公告全文如下:

素材来源于:中国政府网









