4000万/年、成都城市大数据中心运行云平台:阿里云最大赢家
四川政府采购网公示,阿里云计算有限公司、成都市大数据集团股份有限公司(联合体)中标成都市大数据中心(成都市网络理政中心)城市运行云平台服务采购项目,预算金额:4000万元/年,中标金额95%。点击阅读原文,查阅中标公告。

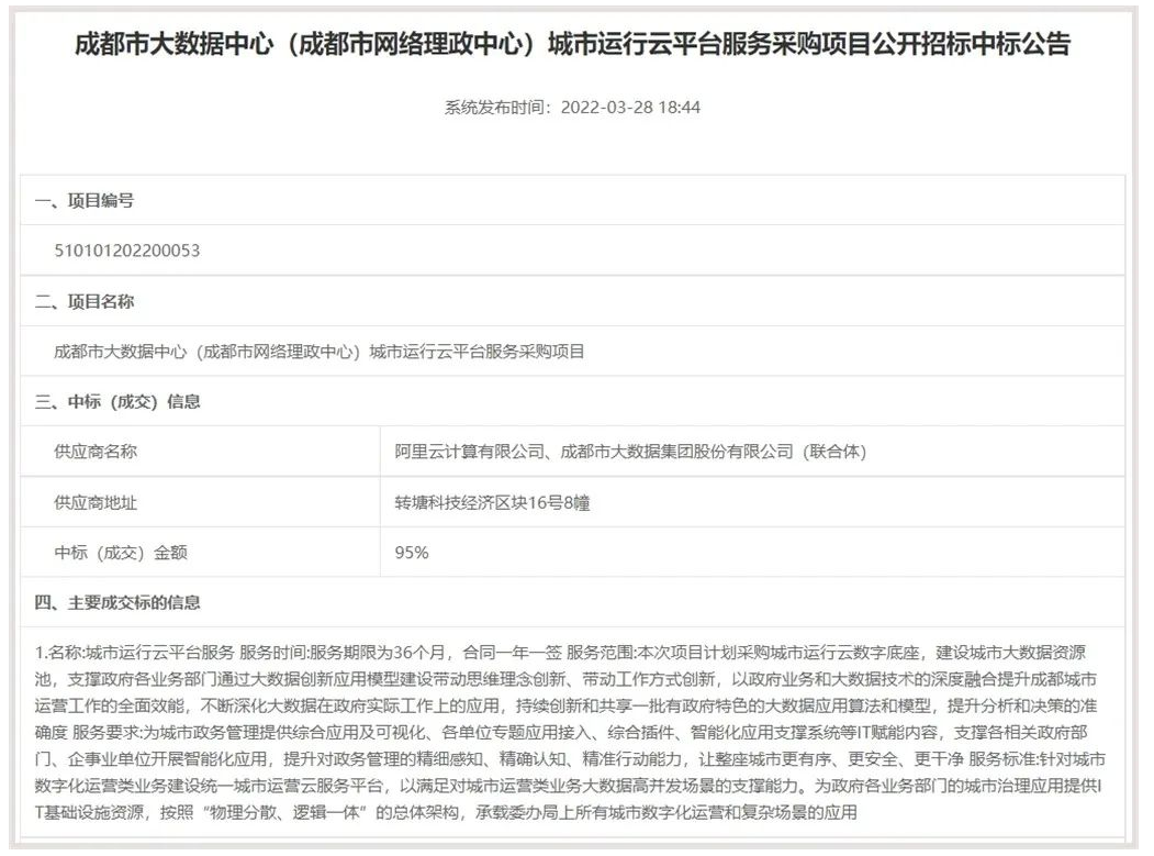
名称:城市运行云平台服务
服务时间:服务期限为36个月,合同一年一签
服务范围:本次项目计划采购城市运行云数字底座,建设城市大数据资源池,支撑政府各业务部门通过大数据创新应用模型建设带动思维理念创新、带动工作方式创新,以政府业务和大数据技术的深度融合提升成都城市运营工作的全面效能,不断深化大数据在政府实际工作上的应用,持续创新和共享一批有政府特色的大数据应用算法和模型,提升分析和决策的准确度
服务要求:为城市政务管理提供综合应用及可视化、各单位专题应用接入、综合插件、智能化应用支撑系统等IT赋能内容,支撑各相关政府部门、企事业单位开展智能化应用,提升对政务管理的精细感知、精确认知、精准行动能力,让整座城市更有序、更安全、更干净 。
服务标准:针对城市数字化运营类业务建设统一城市运营云服务平台,以满足对城市运营类业务大数据高并发场景的支撑能力。为政府各业务部门的城市治理应用提供IT基础设施资源,按照“物理分散、逻辑一体”的总体架构,承载委办局上所有城市数字化运营和复杂场景的应用
中标表

得分表

项目概况
经历多年信息化建设,成都已经积累了大量数字化、网络化、信息化基础资源;近年又围绕智能化建设,对智慧社会、智慧城市、智慧政府一体化推进进行了有益探索,无线城市、网格化管理、智能交通、智能安防、“一网通办”等城市智能化萌芽快速成长。为城市政务管理提供综合应用及可视化、各单位专题应用接入、综合插件、智能化应用支撑系统等IT赋能内容,支撑各相关政府部门、企事业单位开展智能化应用,提升对政务管理的精细感知、精确认知、精准行动能力,让整座城市更有序、更安全、更干净。









