微信公众号
弱电行业网
扫码关注公众号
频道地图
增值服务
服务介绍 服务对比 建站服务 精美商铺
排名推广 积分商城意见反馈联系我们
发产品
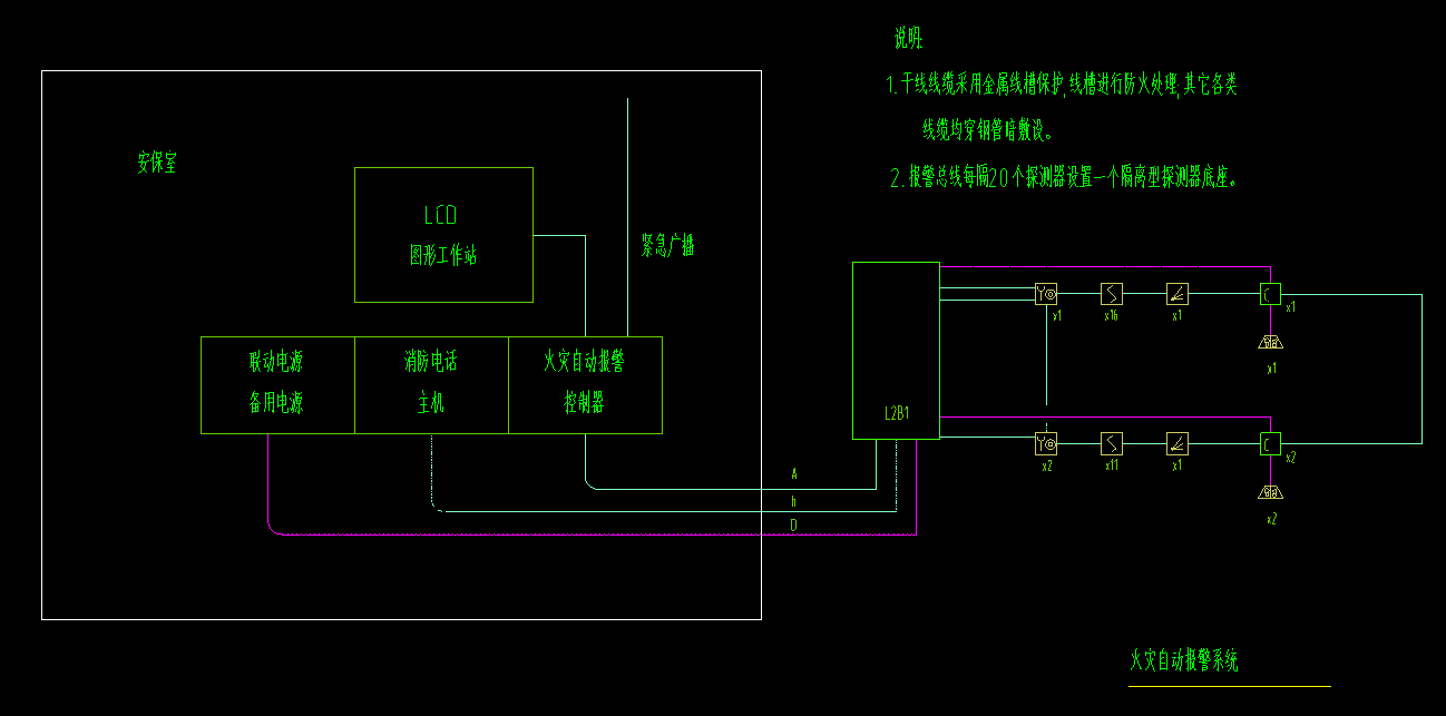
火灾自动报警系统原理?主要有哪些内容?这里面我们可以通过这个系统图来了解,首先火灾自动报警系统干线缆采用是金属线槽保护,线槽进行防火处理,其它的布线进行钢管暗敷设,另外报警总线每隔20个探测器设置一个隔离型探测器底座,下面原理图如下:
下面是使用的火灾自动报警系统接线图。
入驻
企业入驻成功 可尊享多重特权
入驻热线:158-7146-9462
请手机扫码访问
小程序
小程序更便捷的查找产品
为您提供专业帮买咨询服务
请用微信扫码
公众号
微信公众号,收获商机
微信扫码关注
顶部