爱采购

发产品

  • 发布供应
  • 管理供应

河南省邓州市“数字邓州”建设项目招标

   2021-12-12 6120
导读

河南省邓州市“数字邓州”建设项目预算金额:6392万元采购需求:本项目将依托邓州已有信息化成果,集成应用大数据、云计算、人工

河南省邓州市“数字邓州”建设项目


预算金额:6392万元
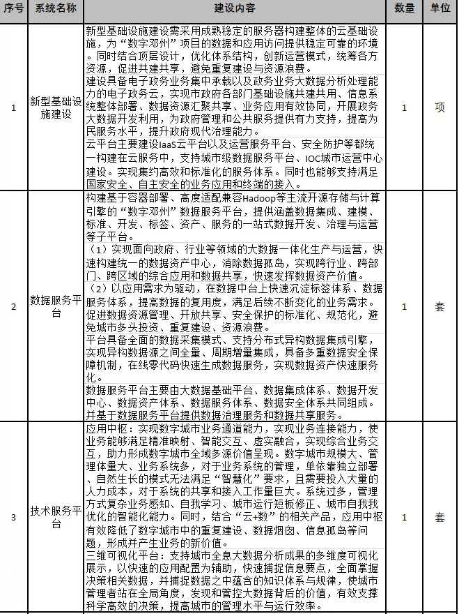
采购需求:本项目将依托邓州已有信息化成果,集成应用大数据、云计算、人工智能等前沿技术,建设数字邓州一期,具体的建设内容包括:新型基础设施建设、数据服务平台、技术服务平台、智能服务平台、城市运营指挥中心软件系统、一网通办、一网统管、城市安全与应急、协同办公、数字乡村、数字文旅。
本项目的特定资格要求(节选):
①单位负责人为同一人或者存在直接控股、管理关系的不同供应商,不得参加同一合同项下的政府采购活动;
②本项目不接受联合体投标。
投标文件递交截止时间:2021年12月27日09时30分(北京时间)



 
反对 0举报 0 收藏 0 打赏 0评论 0
免责声明
• 
本文为小编原创作品,作者: 小编。欢迎转载,转载请注明原文出处:https://www.rdhyw.com/ztbiao/show-119.html 。本文仅代表作者个人观点,本站未对其内容进行核实,请读者仅做参考,如若文中涉及有违公德、触犯法律的内容,一经发现,立即删除,作者需自行承担相应责任。涉及到版权或其他问题,请及时联系我们rdhyw@qq.com。
 
更多>同类招投标

入驻

企业入驻成功 可尊享多重特权

入驻热线:158-7146-9462

请手机扫码访问

小程序

小程序更便捷的查找产品

为您提供专业帮买咨询服务

请用微信扫码

公众号

微信公众号,收获商机

微信扫码关注

顶部