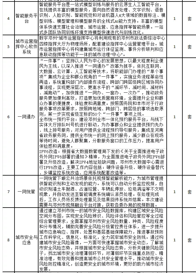
12月28日,河南省邓州数字邓州建设项目中标结果公告,中标供应商:中国电子系统技术有限公司,中标金额:6295.1250万元。



12月28日,河南省邓州数字邓州建设项目中标结果公告,中标供应商:中国电子系统技术有限公司,中标金额:6295.1250万元。关注公
12月28日,河南省邓州数字邓州建设项目中标结果公告,中标供应商:中国电子系统技术有限公司,中标金额:6295.1250万元。



入驻
企业入驻成功 可尊享多重特权
入驻热线:158-7146-9462
请手机扫码访问
小程序
小程序更便捷的查找产品
为您提供专业帮买咨询服务
请用微信扫码
公众号
微信公众号,收获商机
微信扫码关注
顶部