3月24日,陕西省西咸新区智慧城市共性平台(一期)购买服务项目中标公告,中标供应商:中国电子系统技术有限公司//中电(陕西)数字产业发展有限公司(联合体) ,中标金额:21213.3527万元。
项目目标:本项目的总体目标是旨在通过数据共享交换平台、城市大脑、城市运行管理中心、数字孪生底座等的建设构建数字西咸整体的共性能力,充分利用科技创新,逐步构建共建共享、惠及全民的民生服务体系,打造互联互通、精准治理的社会治理新模式,培育高端智能、新兴繁荣的产业发展新生态。实现以“智慧”引领城市发展,打造环境生态宜居、产业健康发展、政府行政高效、市民生活幸福的城市。
具体包括:
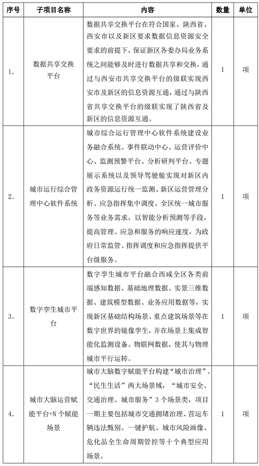
1、以城市大脑建设为构建“城市治理”、“民生生活”两个城市大脑场景域,“交通治理”、“城市安全”、“城市服务”三个城市大脑场景类,以及交通治堵、城市交通保障、一键护航、预约出行、城市安全风险画像、消防生命通道易畅通、城市 APP 等十个典型应用场景,解决当前西咸城市发展中急需解决城市统一服务、城市交通拥堵、城市安全检测等综合性问题,实现城市治理能力提升、城市服务优化和管理模式创新,同时为数字政府、数字经济、数字社会的可持续发展奠定扎实基础。
2、以数据共享交换平台的建设,打破部门信息壁垒,促进政务信息资源整合共享。力争 100%全面打通新区自建的政务信息系统。全面完成政务数据资源目录梳理和数据归集,建立物理分散、逻辑集中、资源共享的数据资源池,形成覆盖西咸新区、统筹利用、统一接入的数据共享交换平台。推动核心政务领域的政务信息化系统整合共享,力争实现重点部门和高频事项信息孤岛全打通、数据资源全共享,构建协同共享的政务服务生态。
3、通过城市运行综合管理中心平台的建设,建立基于西成新区的数据资源打造数据的指标模型和场景模型,提供西咸新区数据的监测预警和分析研判能力、城市日常管理和业务协同能力、应急事件快速联动指挥处置能力、面向城市运营的综合态势展现能力、全流程的考核评价能力等,形成城市运营管理的闭环,实现数据驱动的科学管理决策和应用创新,实现城市运营管理的可视化和精细化目标,提高西成新区的城市现代化治理水平和治理能力目标。
4、通过数字孪生底座的建设,建立新区统一的基础二三维一体化地理信息数据、数据和场景的自更新体系。逐步融合西咸新区各业务运行数据、感知数据,刻画城市细节、呈现城市趋势,实现物理城市在数字空间的映射交互,促进物理空间运行的改善和优化,打造高效、泛在、全息的孪生空间底座,让数据真正可知可感,为西咸新区各应用和决策提供数据支撑和可视化依据,最大潜力的挖掘数据潜力,发掘数据价值。
项目内容:本期为西咸新区智慧城市共性平台(一期)购买服务项目招标,招标内容包括:数据共享交换平台、城市运行综合管理中心软件系统、数字孪生城市平台及城市大脑运营赋能平台+N个赋能场景四个子项目的开发服务及运营服务(服务周期三年)。

中标供应商:中国电子系统技术有限公司//中电(陕西)数字产业发展有限公司(联合体)
中标金额:21213.3527万元



