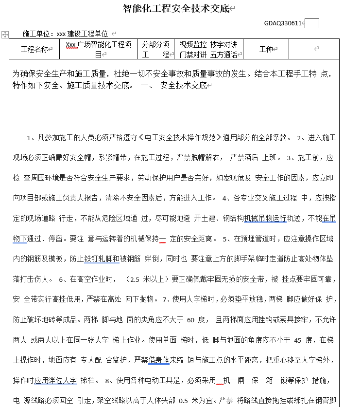
安全技术交底基本上大部分的工程都需要用到,不少项目多次留言问到关于智能化技术交底文件如何写?近期在我们弱电VIP技术群中也有不少朋友讨论到。
本期这分享一份智能化安全技术交底实例,可以参考。

|
您还没有登录,请登录后查看详情
|
安全技术交底基本上大部分的工程都需要用到,不少项目多次留言问到关于智能化技术交底文件如何写?近期在我们弱电VIP技术群中也有不少朋友讨论到。
本期这分享一份智能化安全技术交底实例,可以参考。

入驻
企业入驻成功 可尊享多重特权
入驻热线:158-7146-9462
请手机扫码访问
小程序
小程序更便捷的查找产品
为您提供专业帮买咨询服务
请用微信扫码
公众号
微信公众号,收获商机
微信扫码关注
顶部