爱采购

发产品

  • 发布供应
  • 管理供应

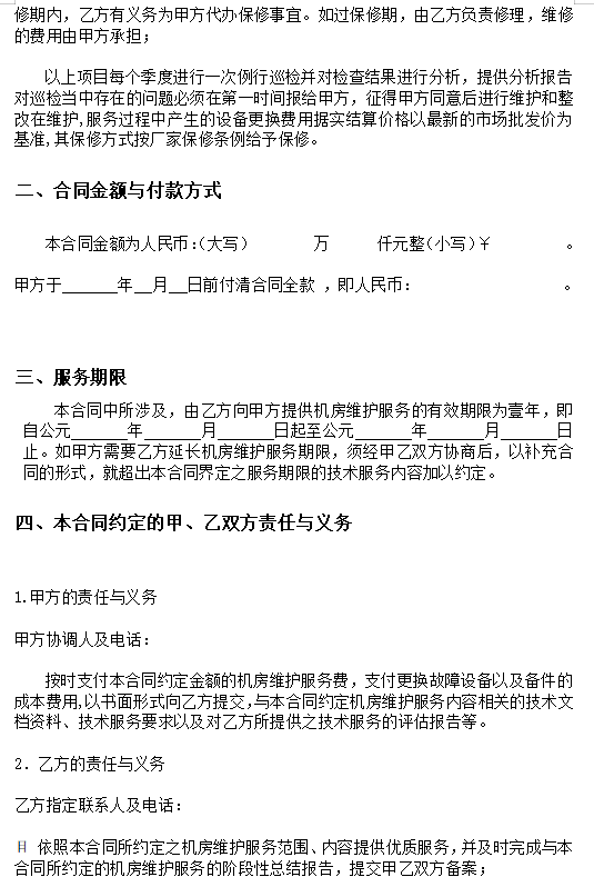
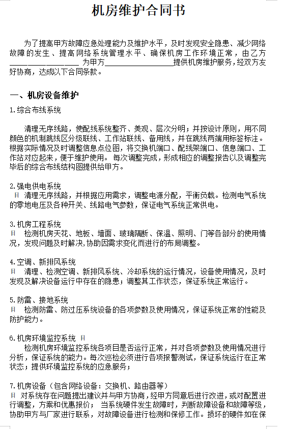
机房维护合同书

2020-03-02 157760 37K 4 登陆后点击下面支付下载


您还没有登录,请登录后查看详情



机房维护合同书,部分载图。

反对 0举报 0 收藏 0 打赏 1评论 4
更多>相关技术下载
本类推荐
下载排行

入驻

企业入驻成功 可尊享多重特权

入驻热线:158-7146-9462

请手机扫码访问

小程序

小程序更便捷的查找产品

为您提供专业帮买咨询服务

请用微信扫码

公众号

微信公众号,收获商机

微信扫码关注

顶部